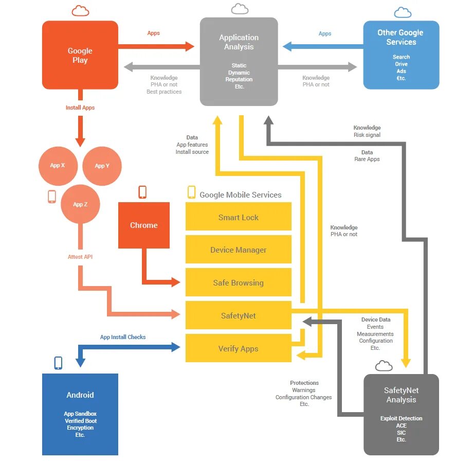
Google services установить