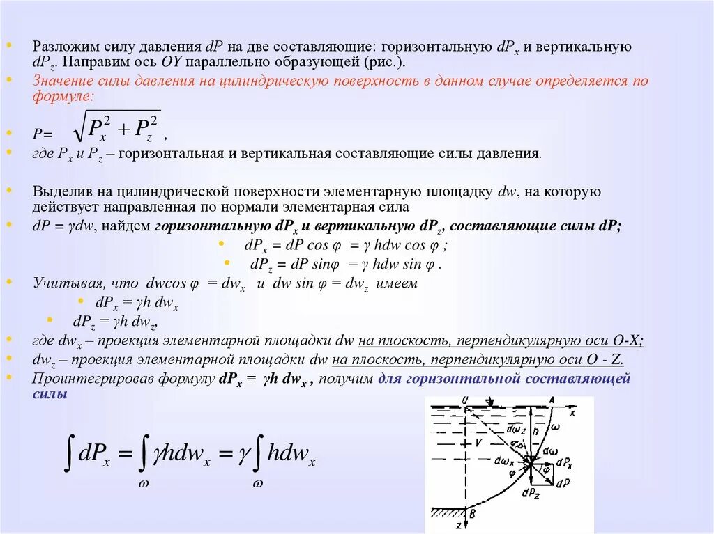
Горизонтальная сила формула