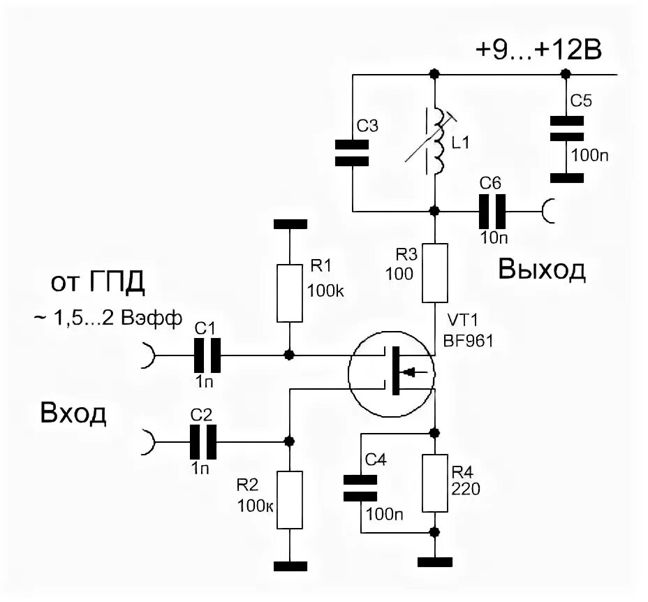
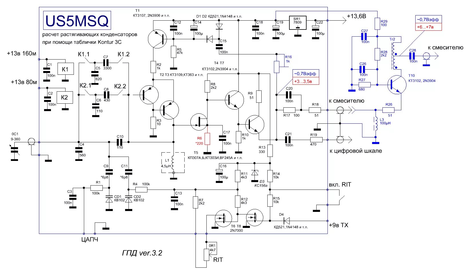
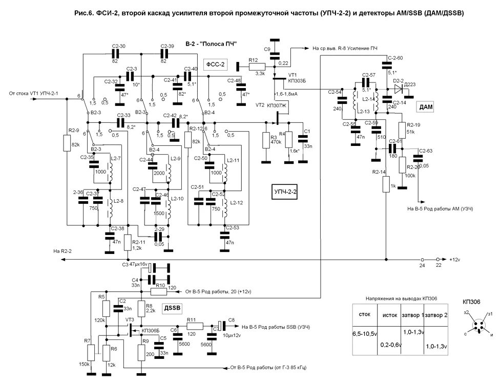
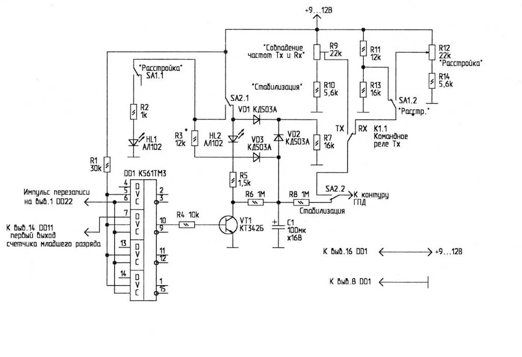
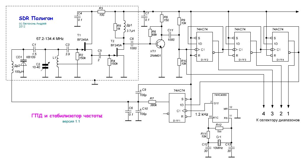
Гпд бот