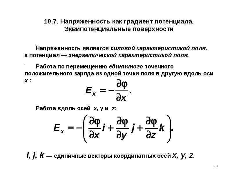
Градиент электрического поля