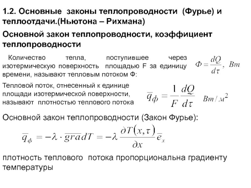
Градиент теплового потока