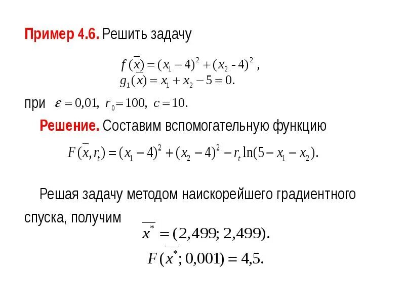
Градиентный метод оптимизации