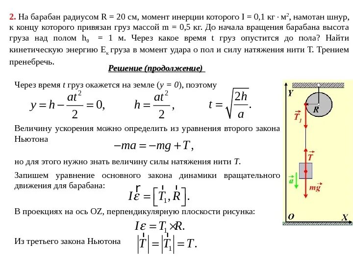
График движения по инерции