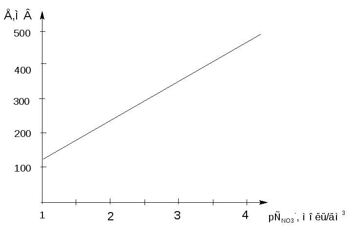
График зависимости значения