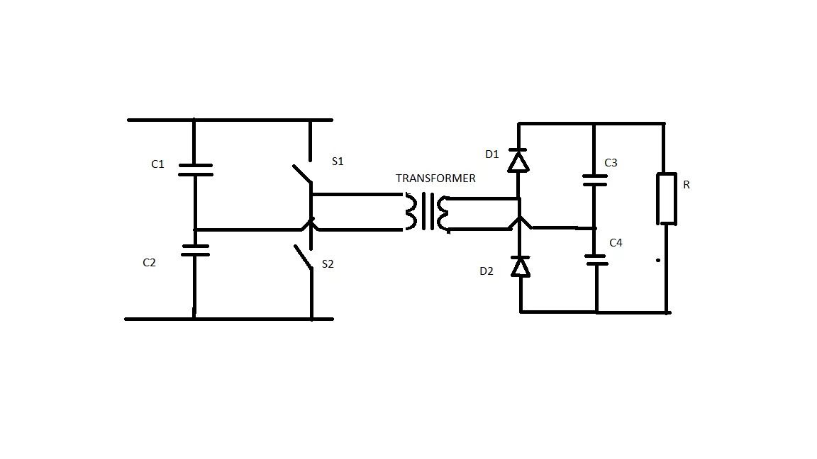
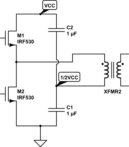
Half bridge