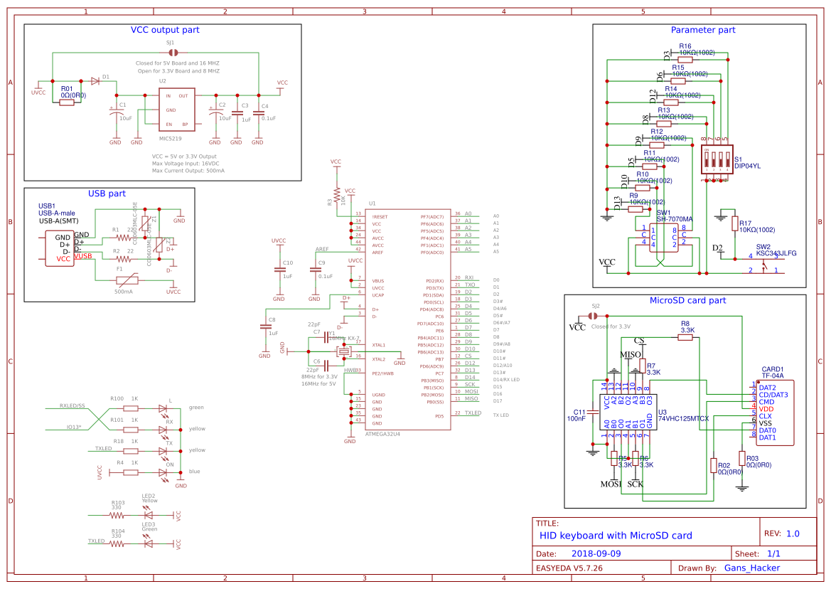
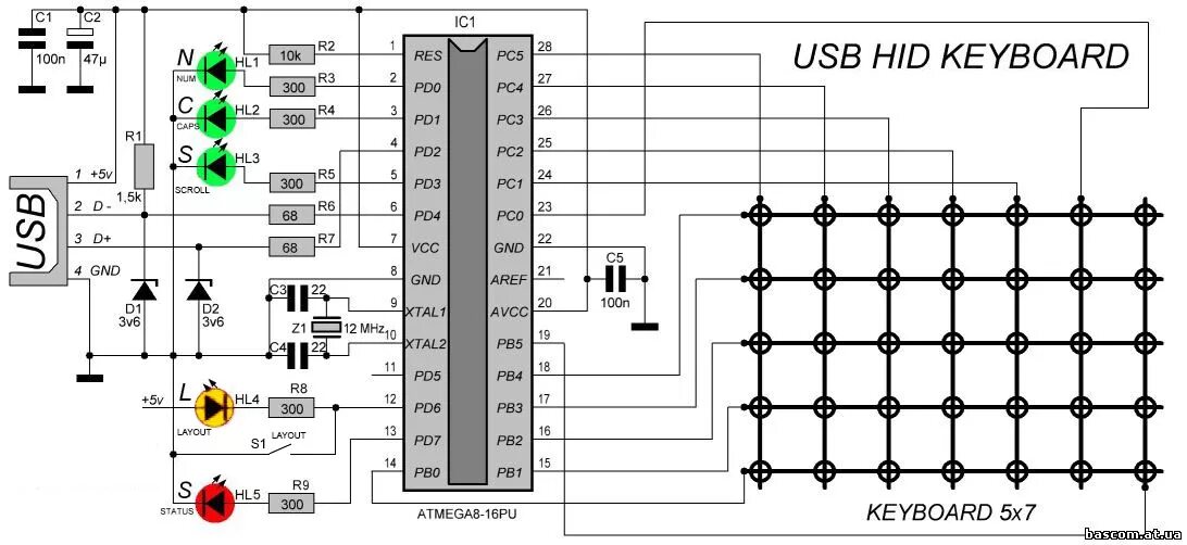
Hid keyboard