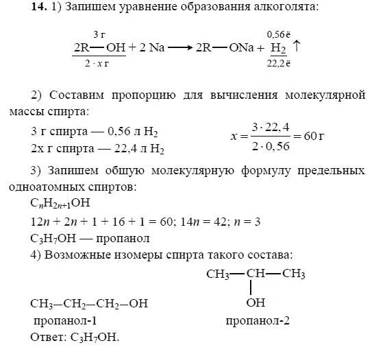
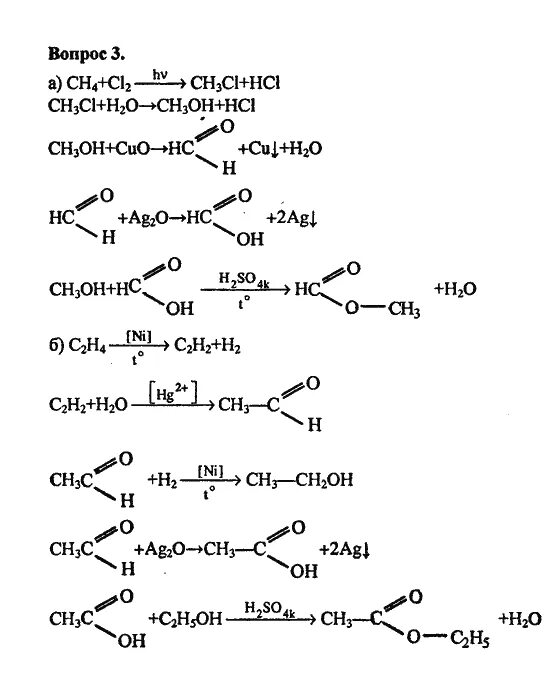
Химия 10 класс решение задач