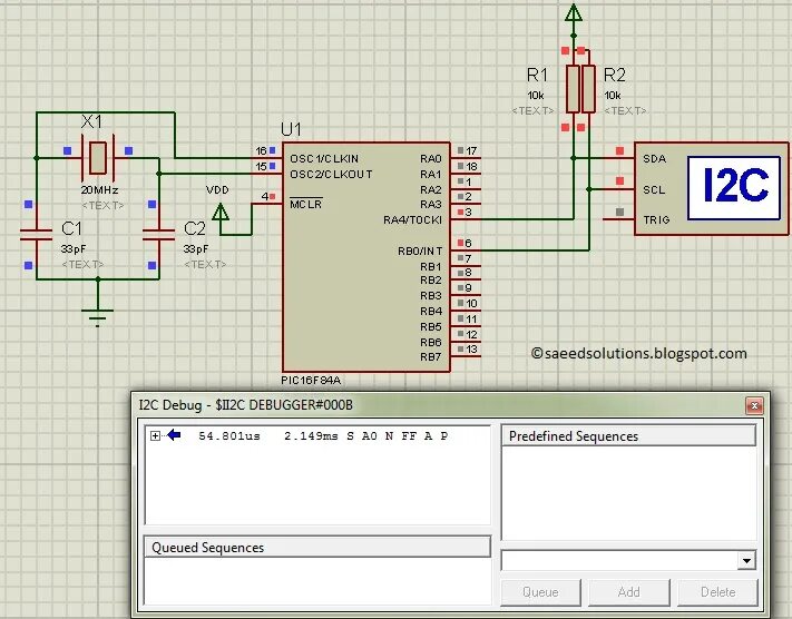
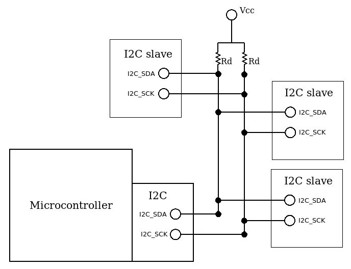
I2c tools