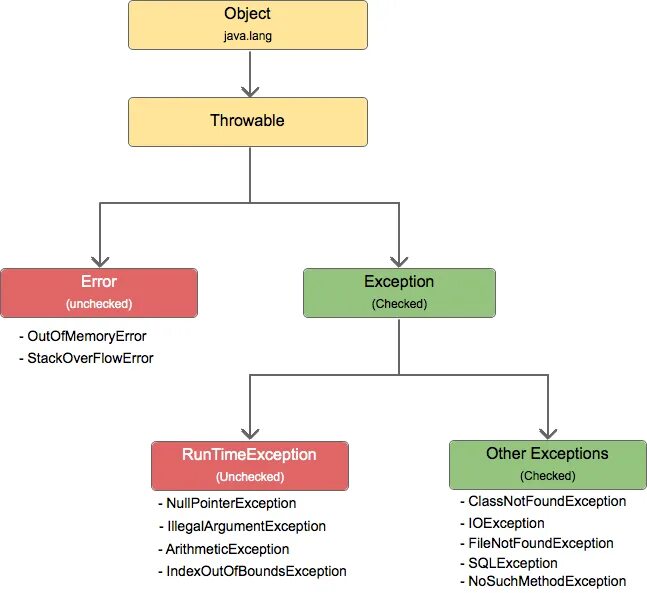
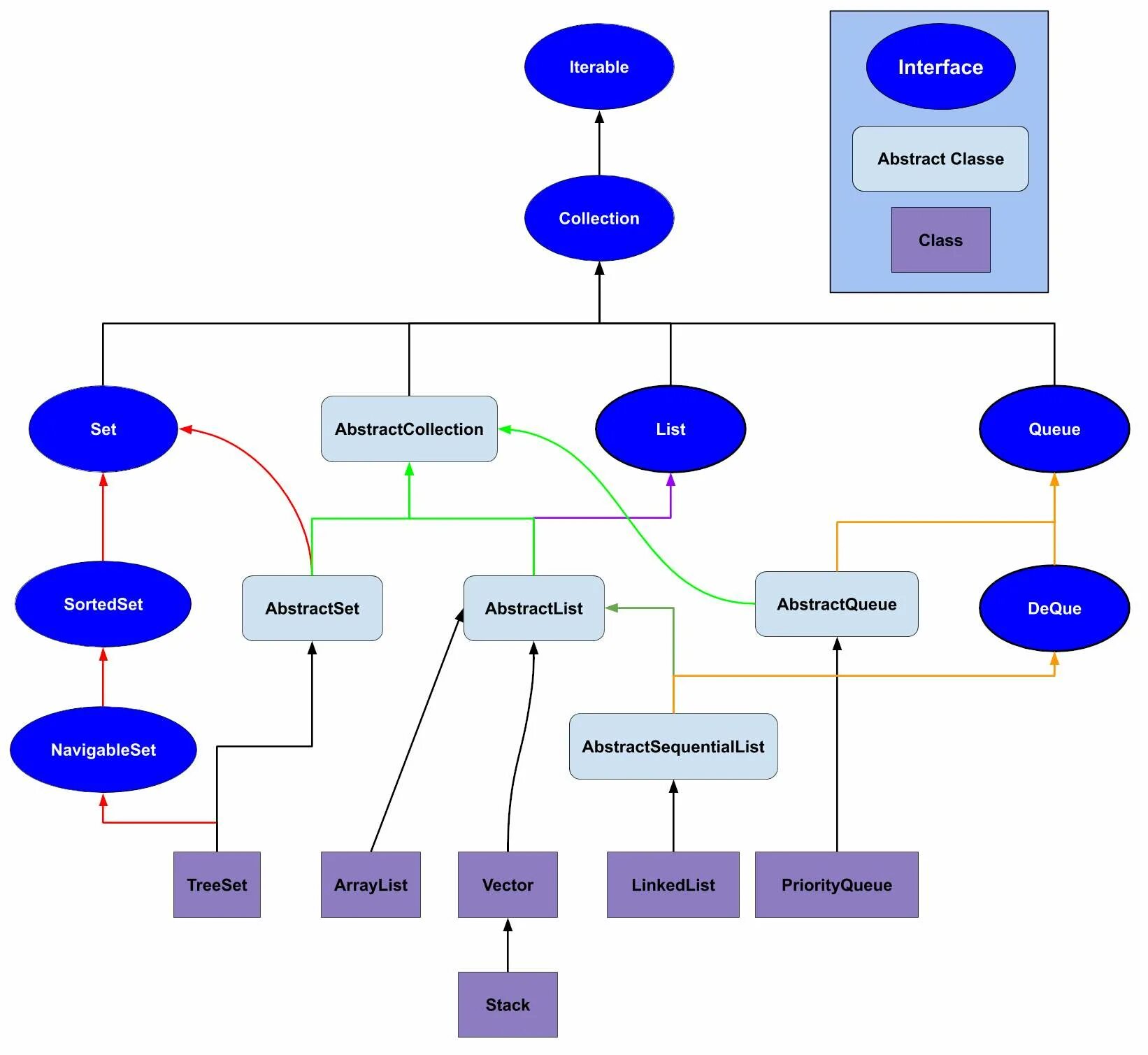
Иерархии java