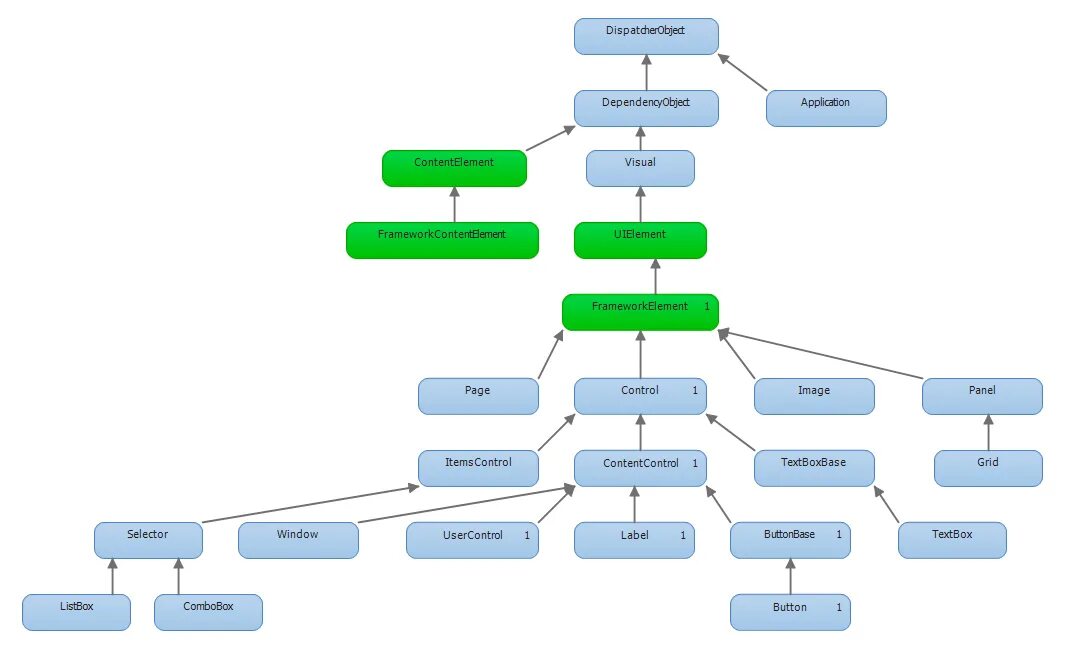
Иерархия типов данных