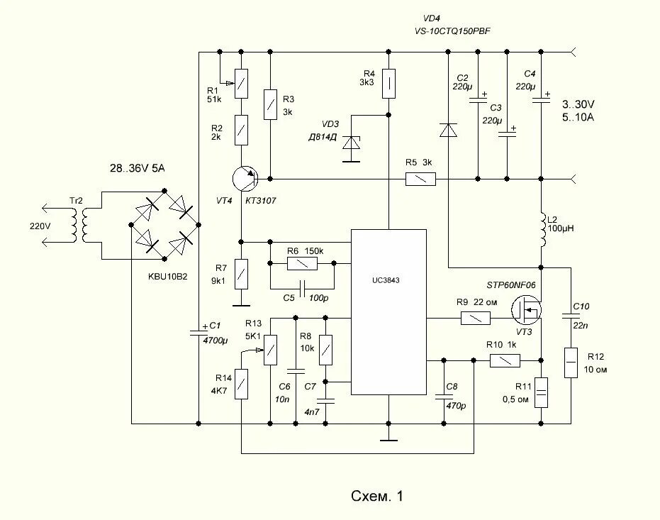
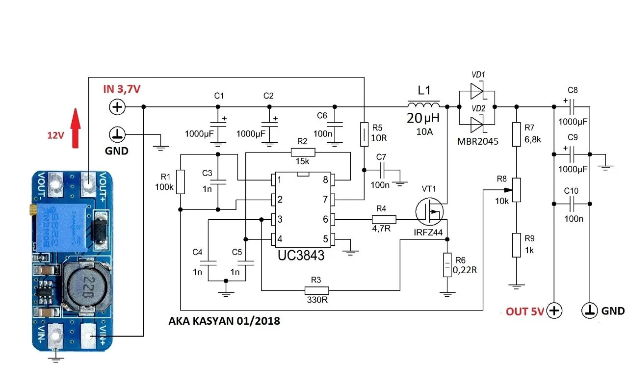
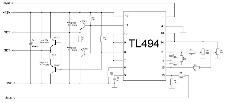
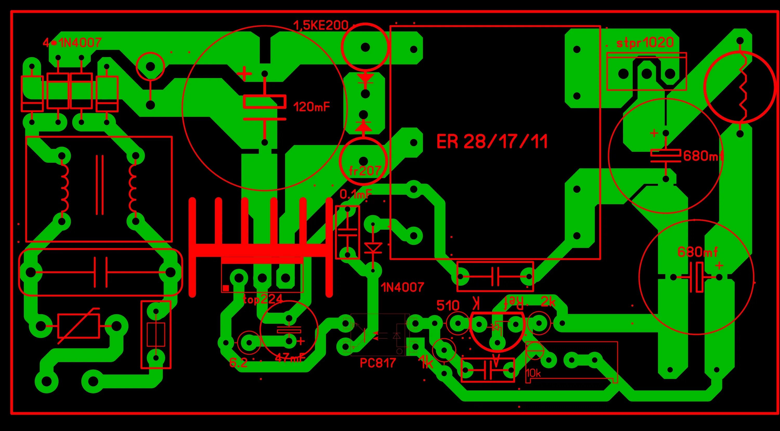
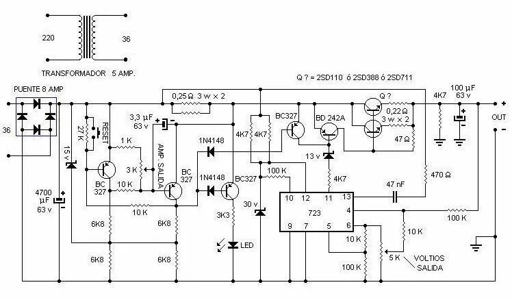
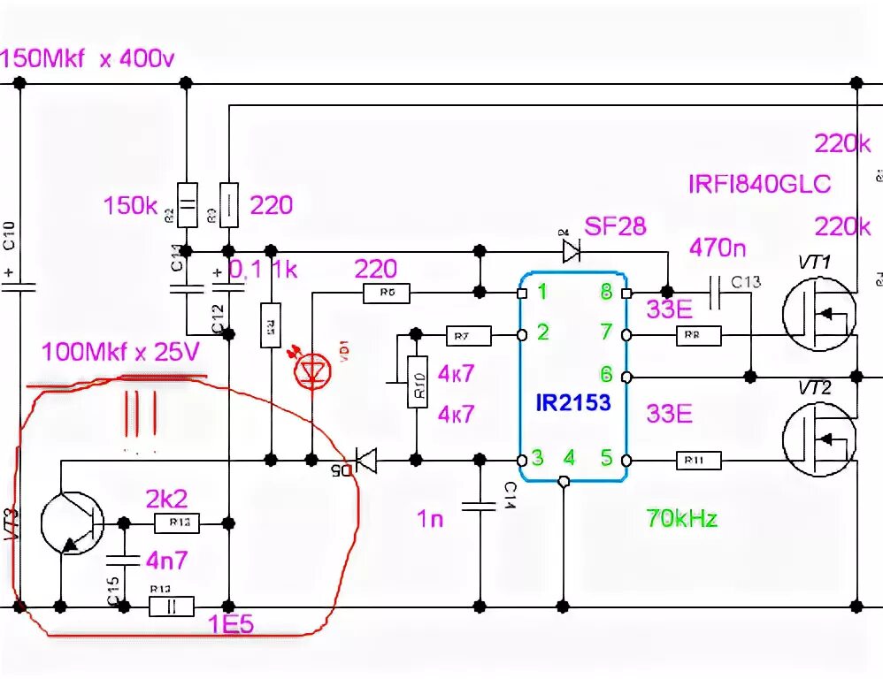
Иип 10