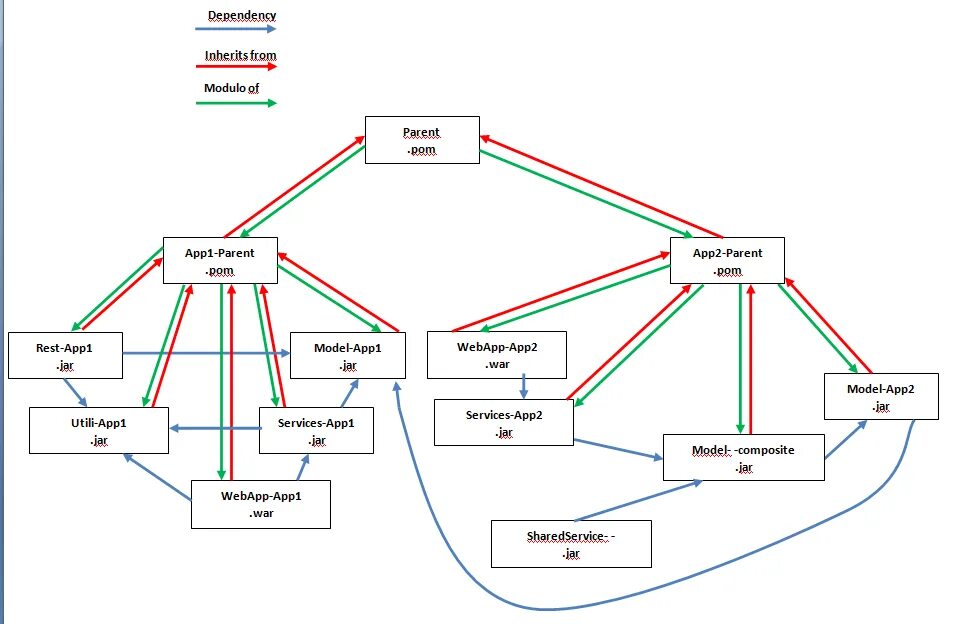
Import dependency