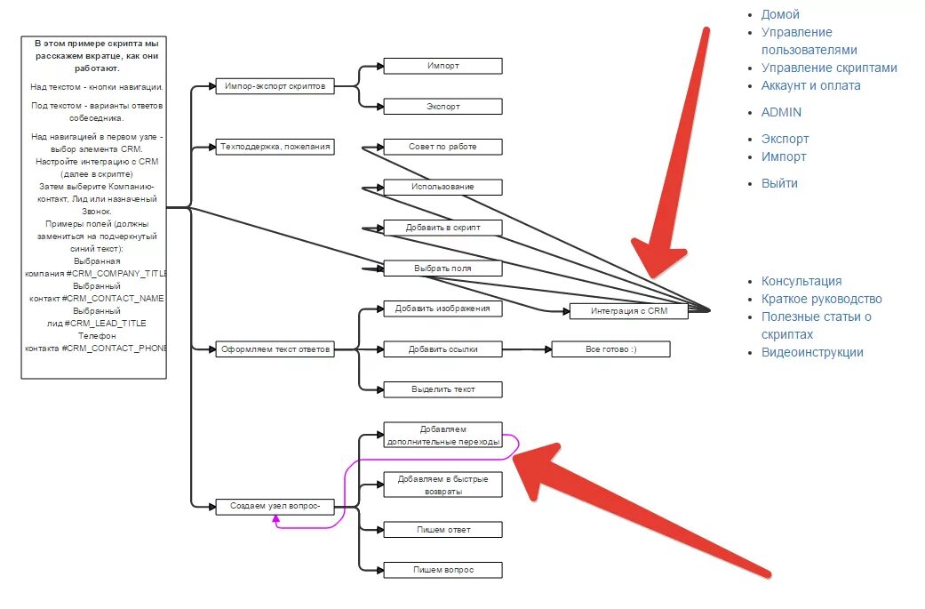
Импорт скриптов