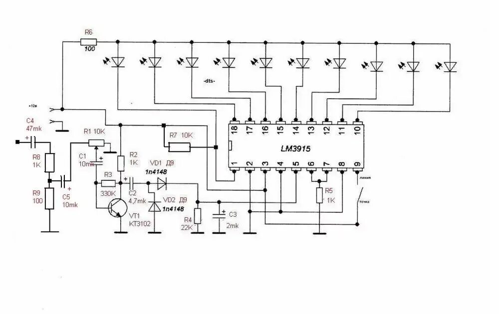
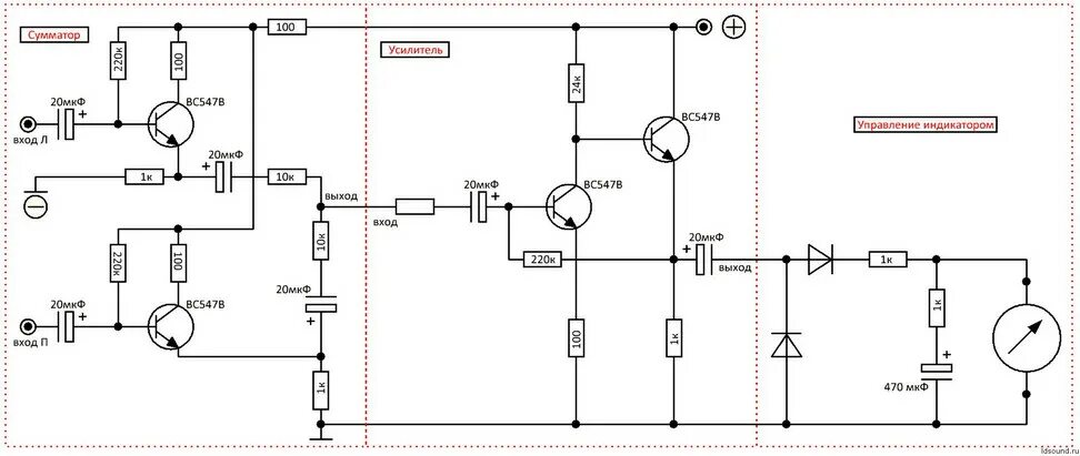
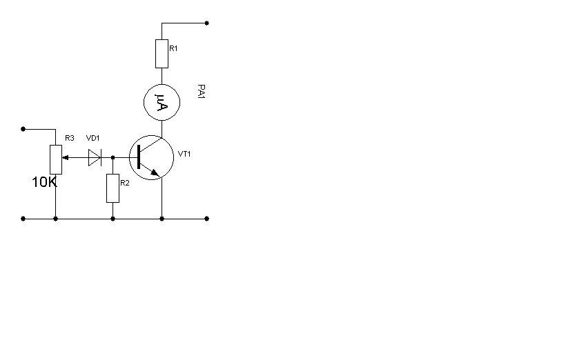
Индикатор унч