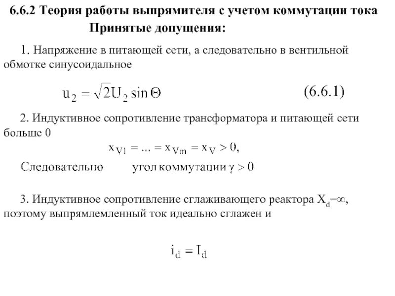
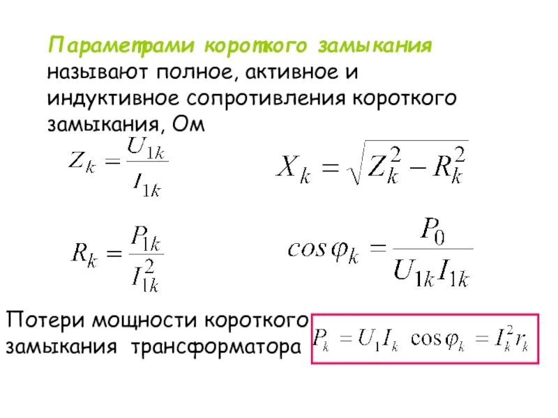
Индуктивное сопротивление трансформатора