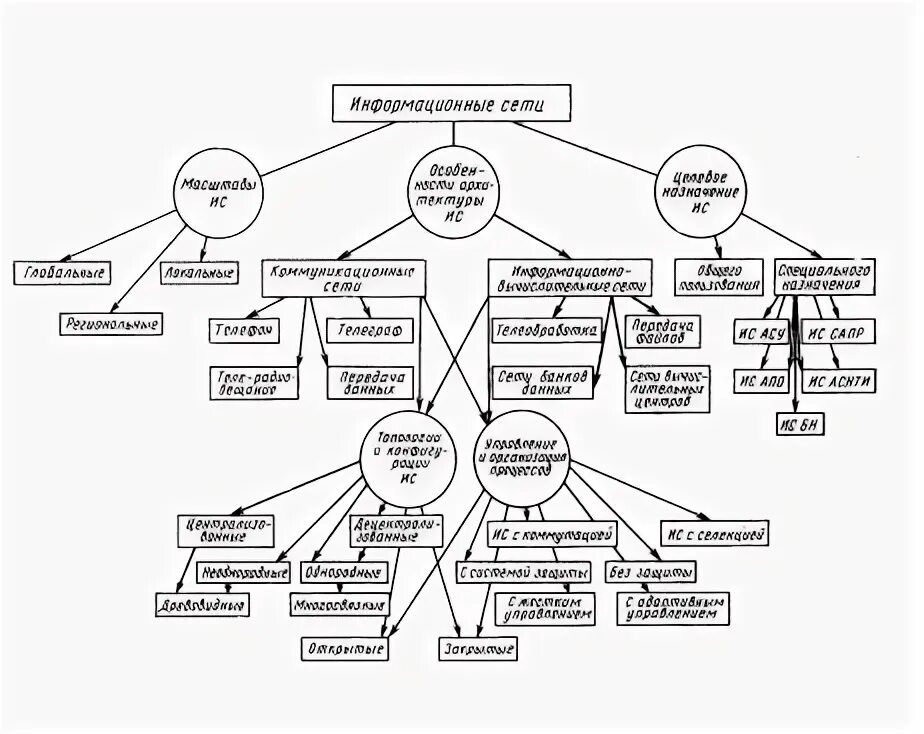
Информационная сеть виды