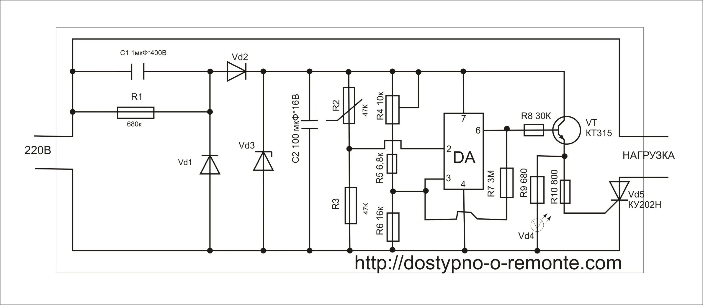
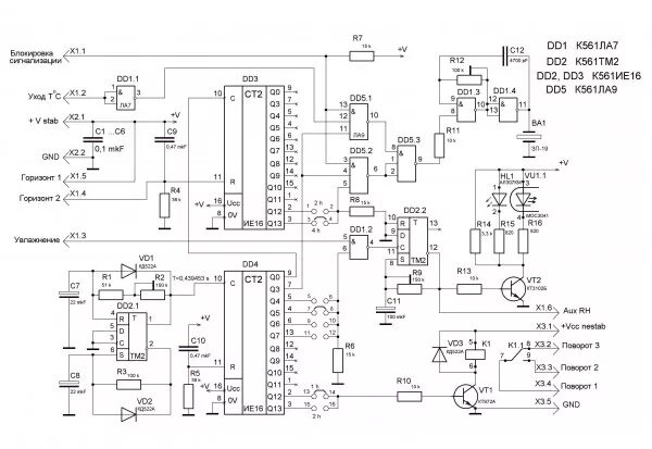
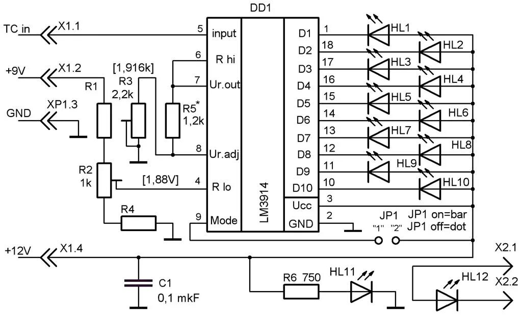
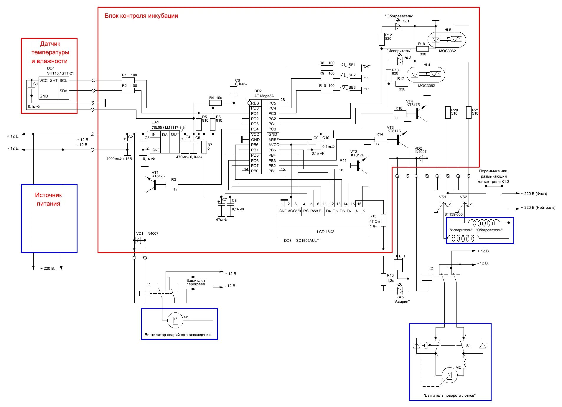
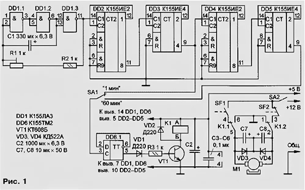
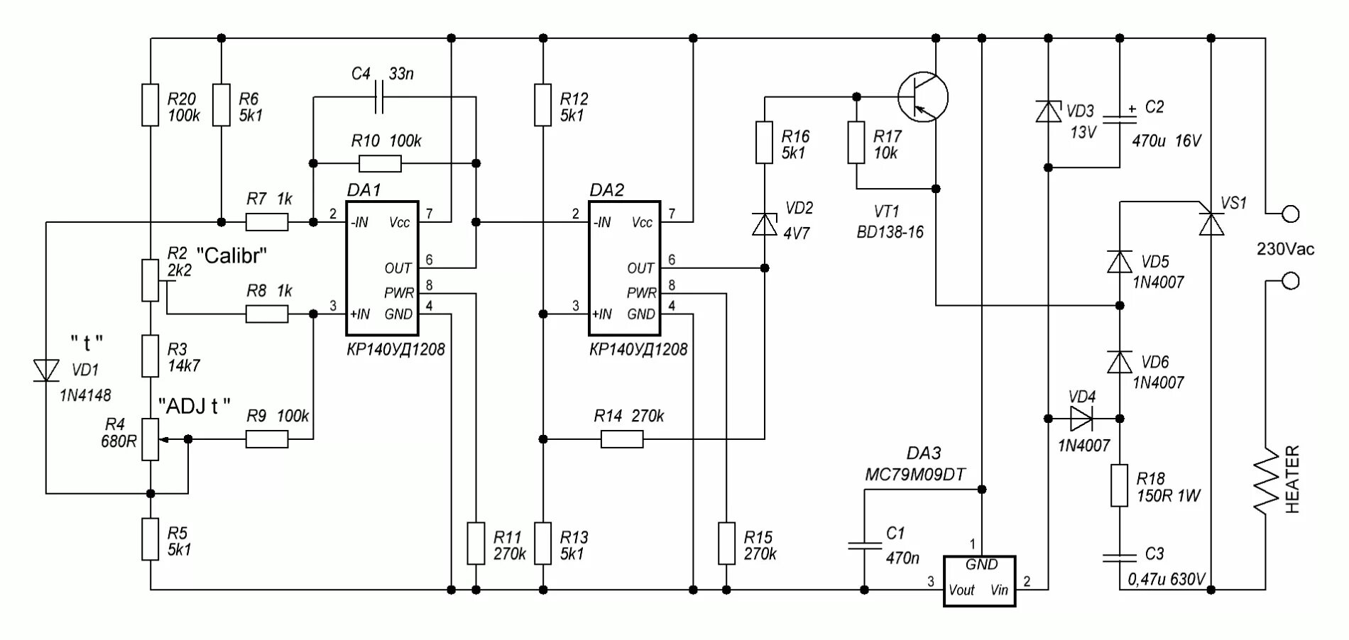
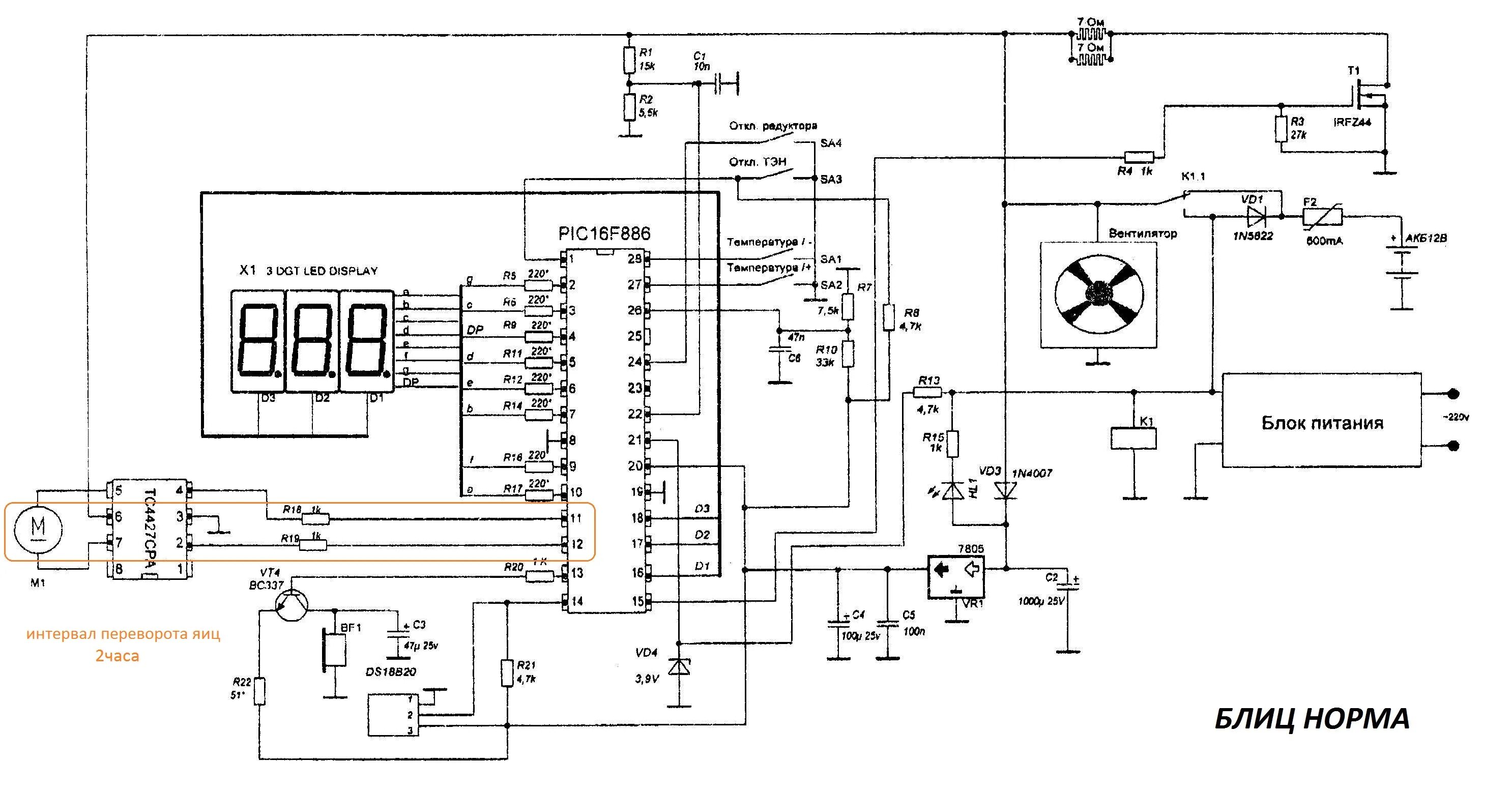
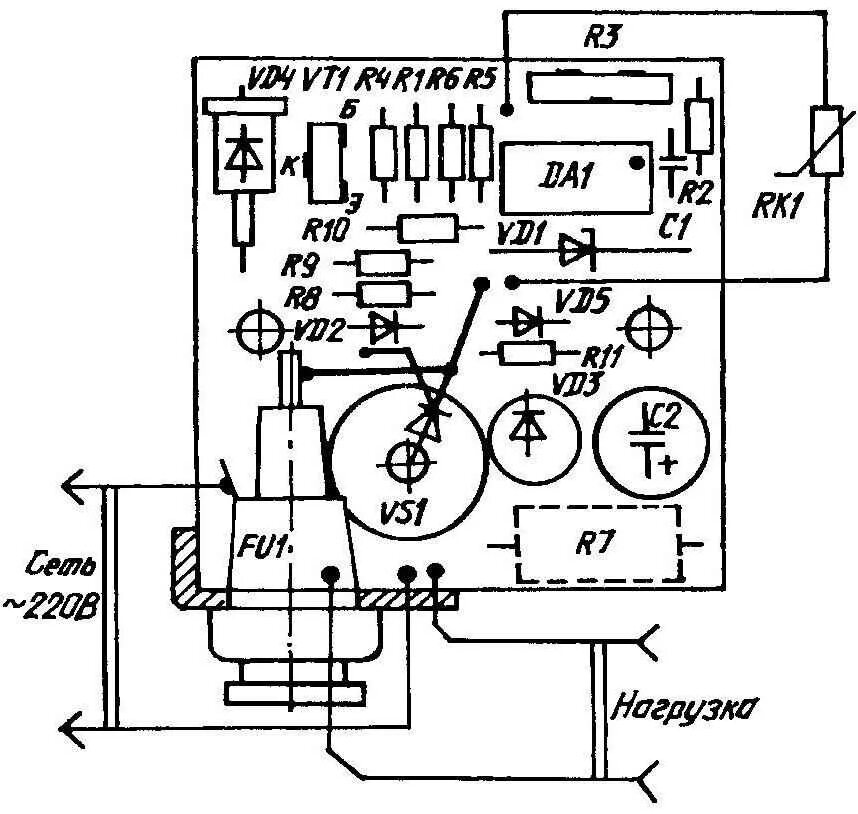
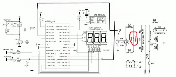
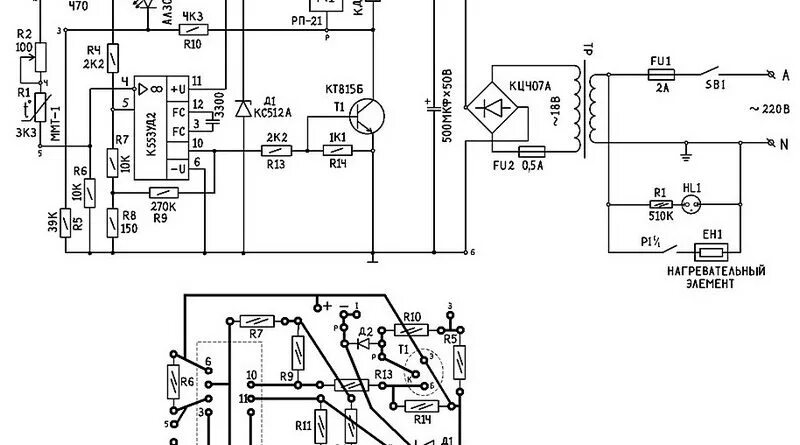
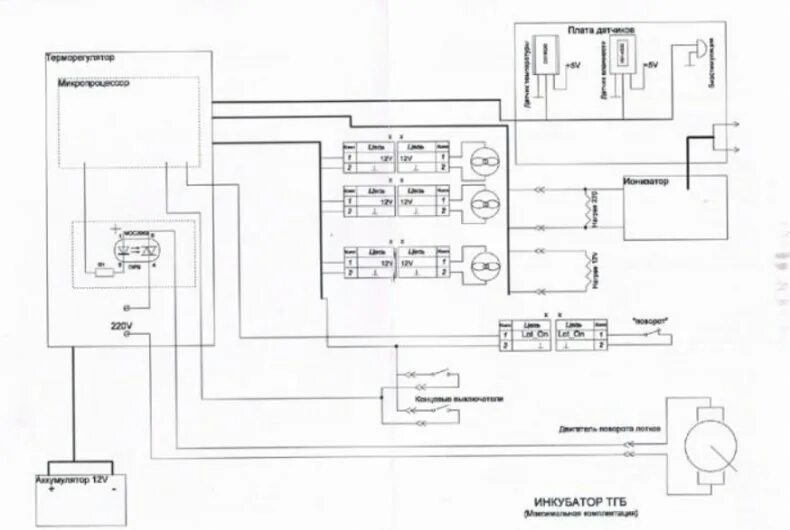
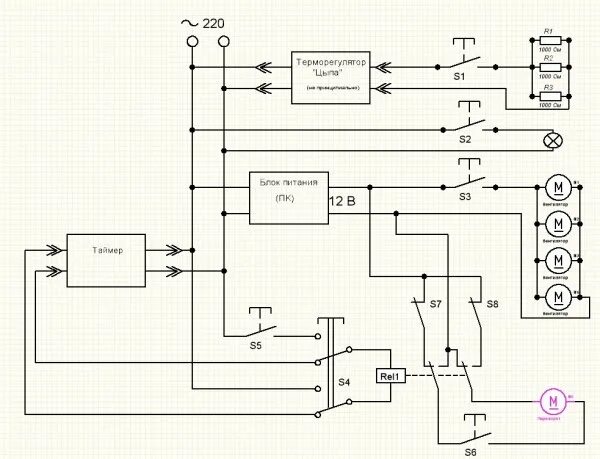
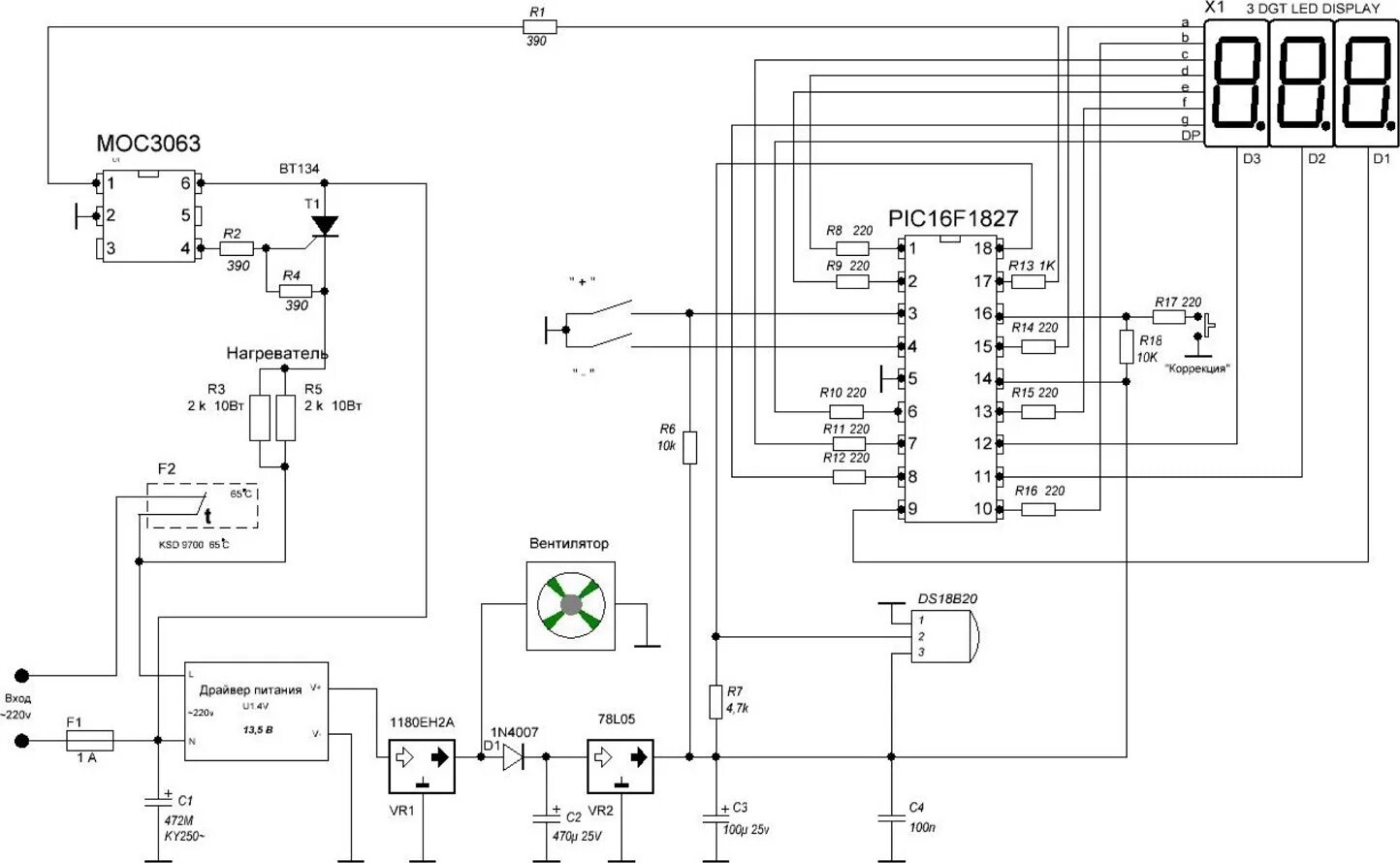
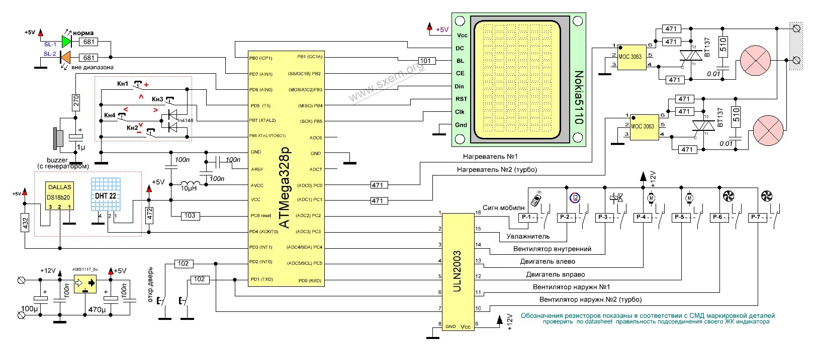
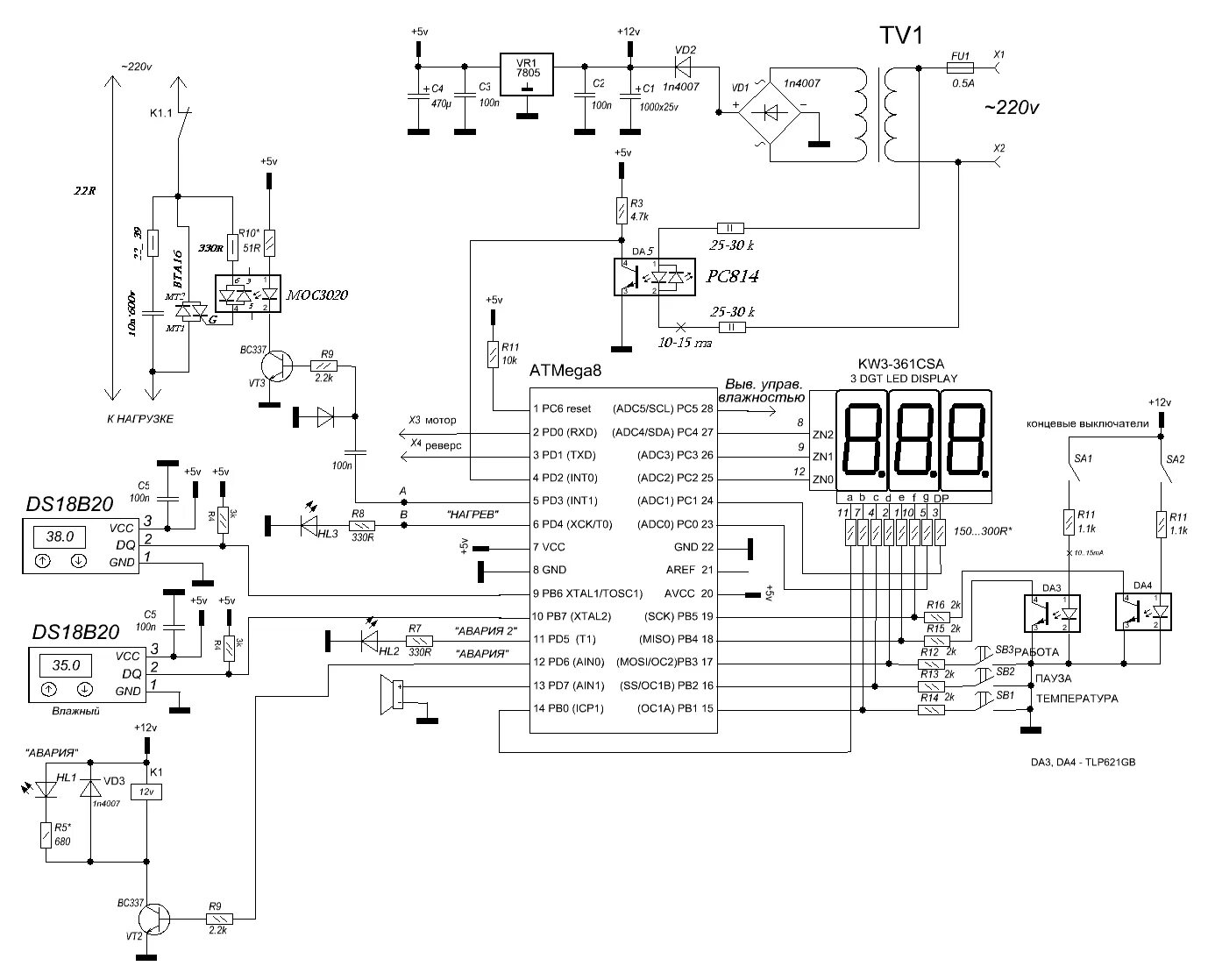
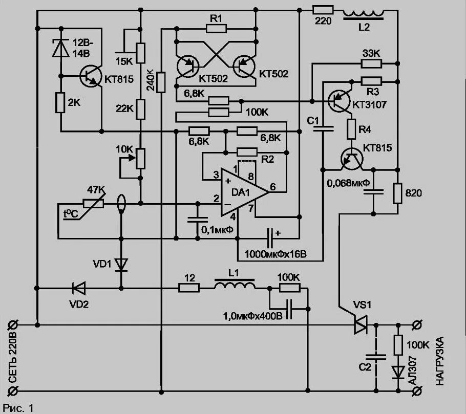
Инкубатор схема электрическая