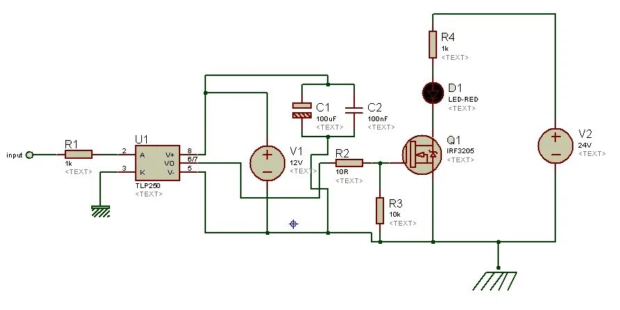
Input driver