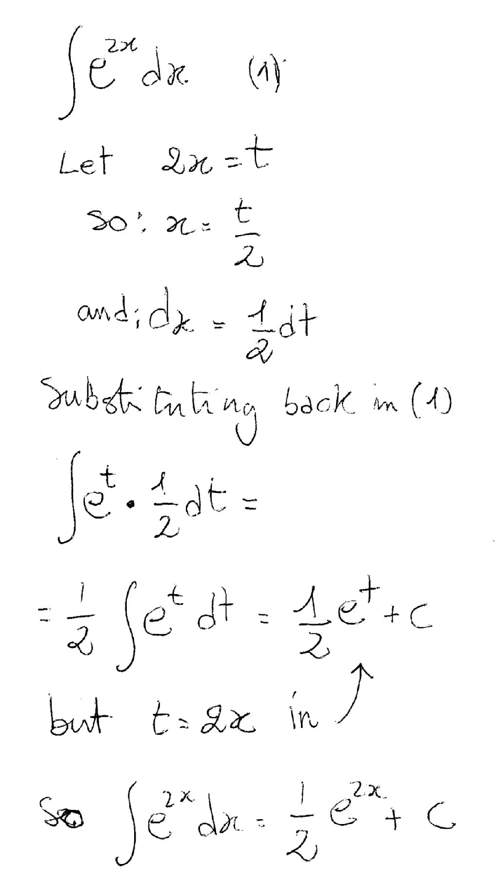
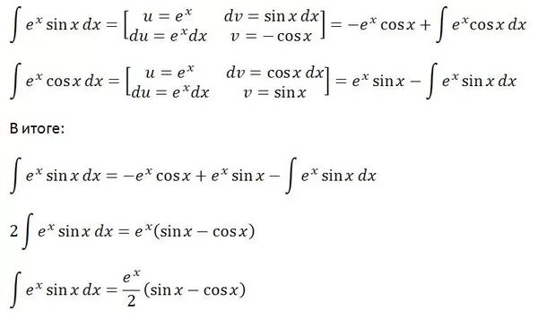
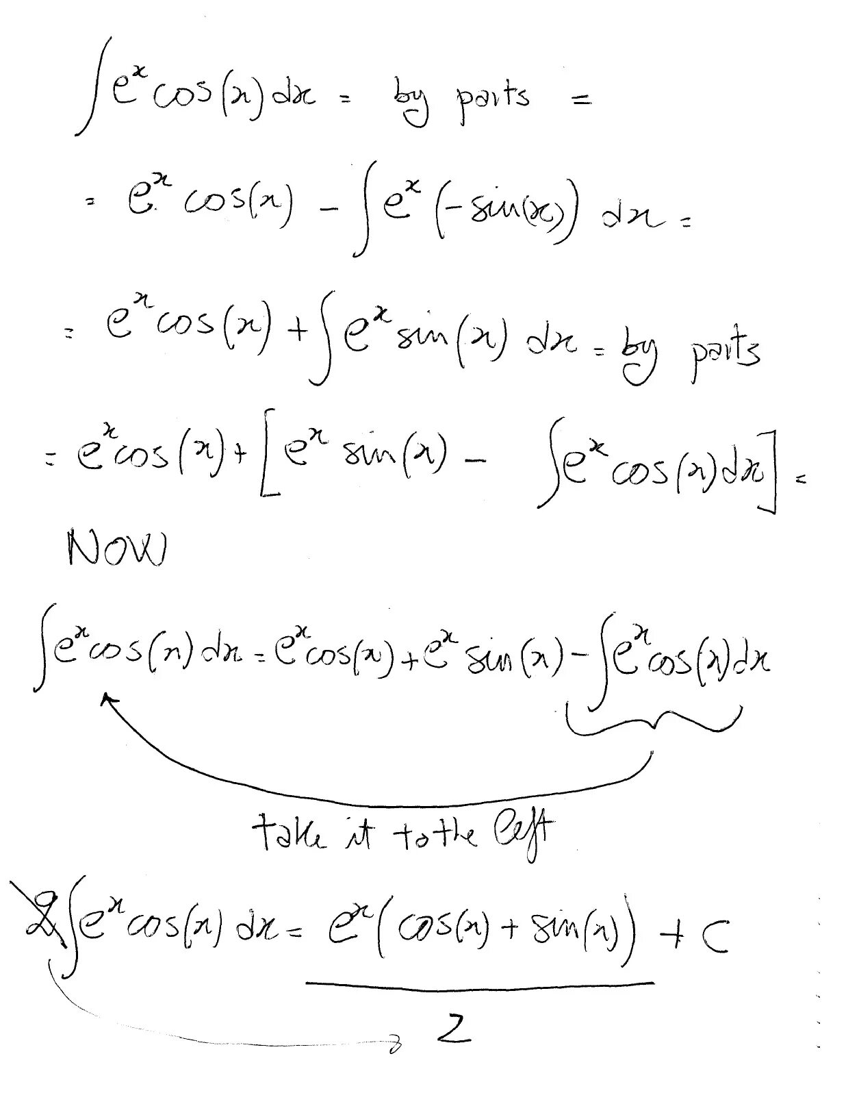
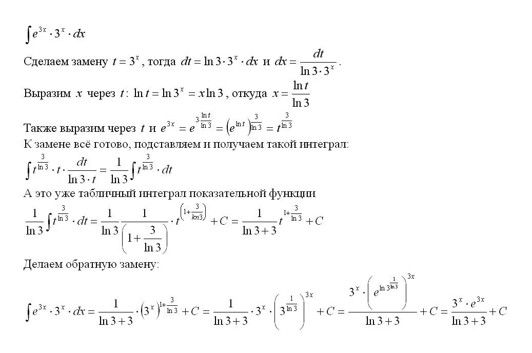
Интеграл e