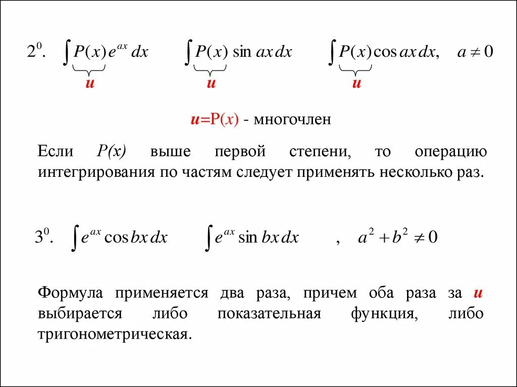
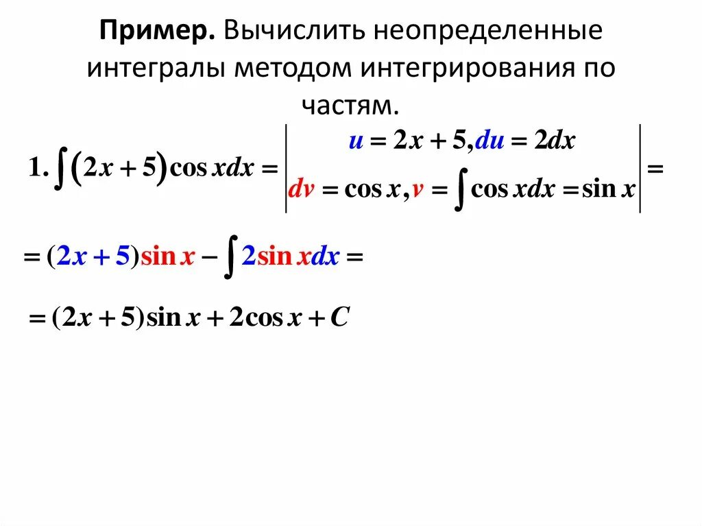
Интеграл интегрирование по частям примеры