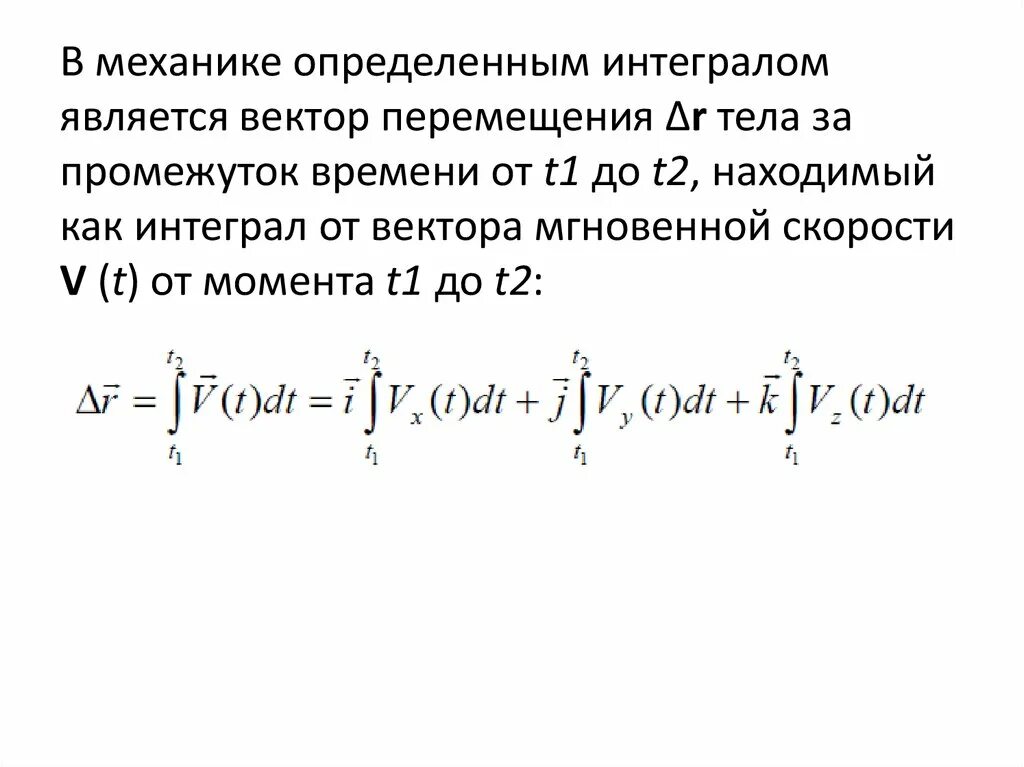
Интеграл времени