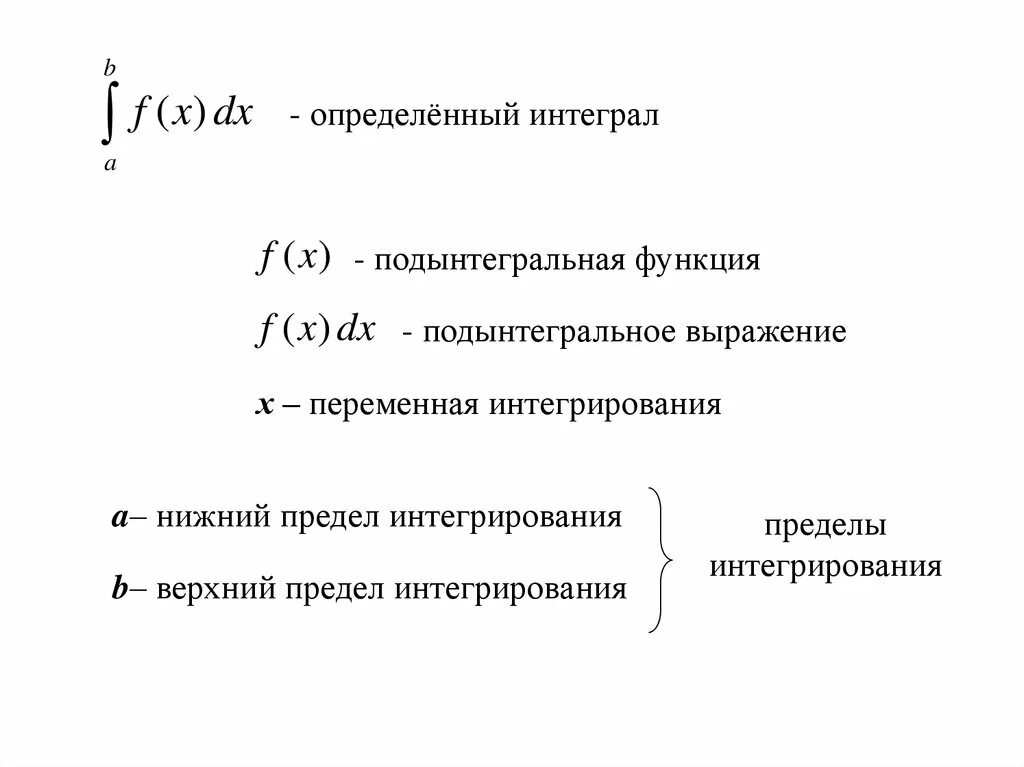
Интеграл выражения