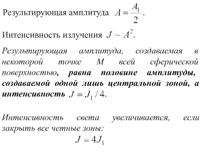
Интенсивность света в среде