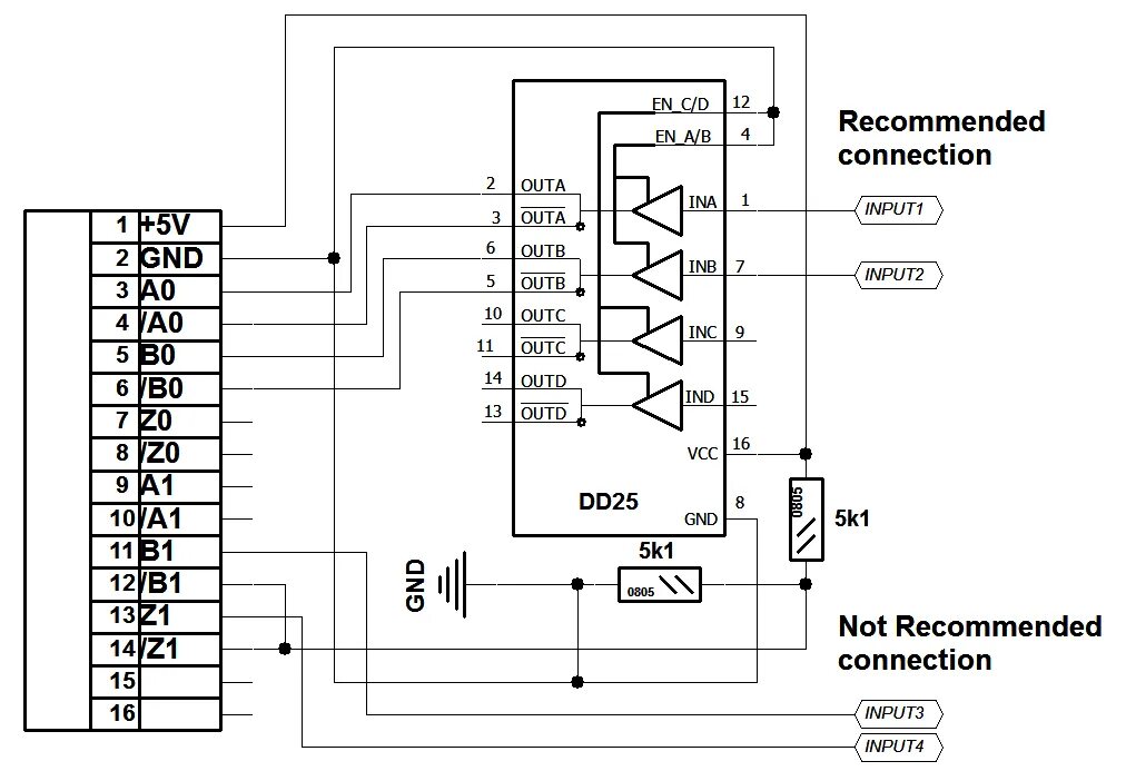
Интерфейсы энкодеров