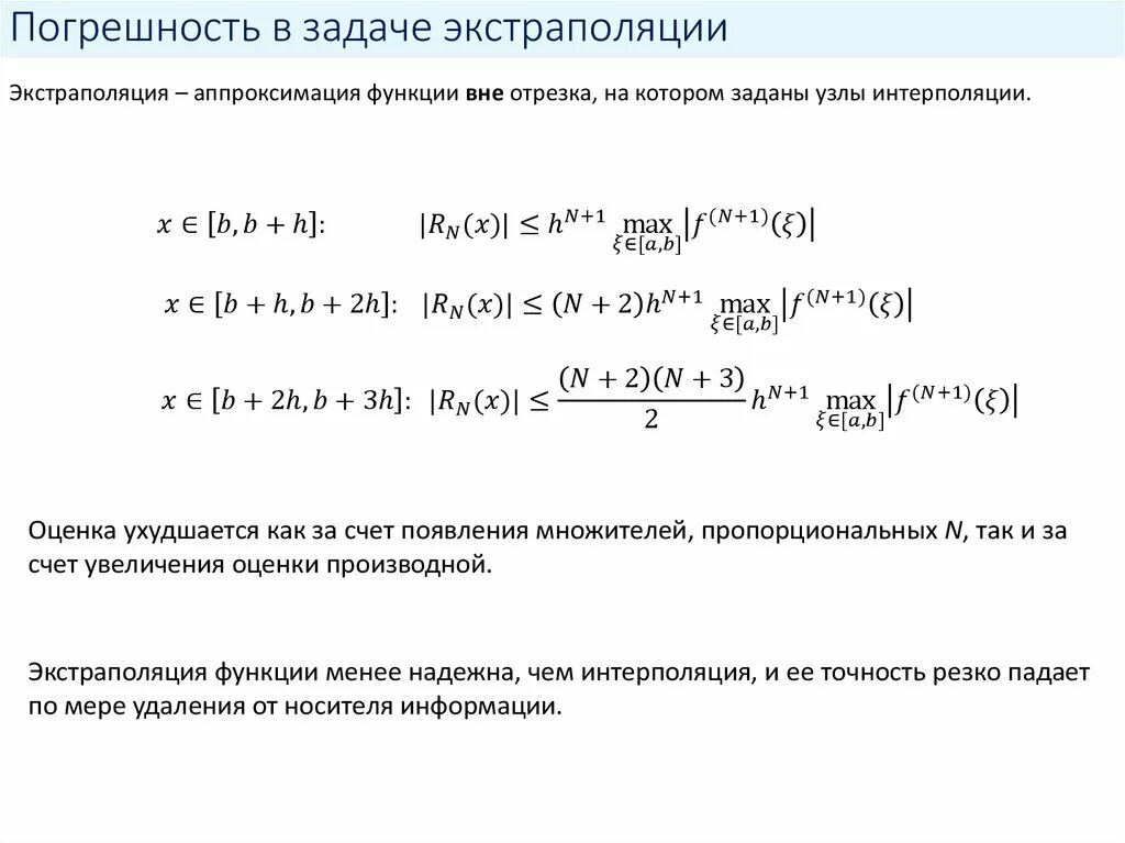
Интерполяция пример расчета