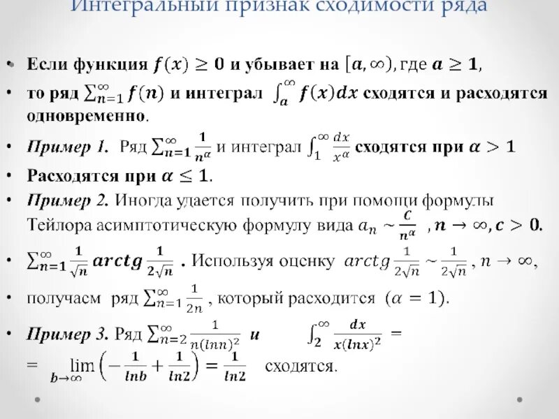
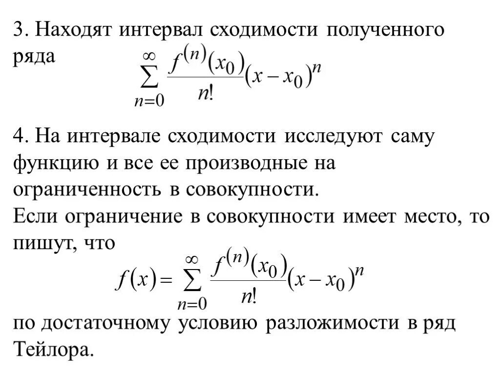
Интервал сходимости функции