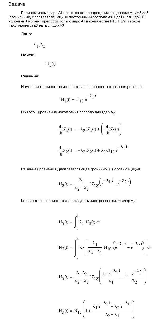
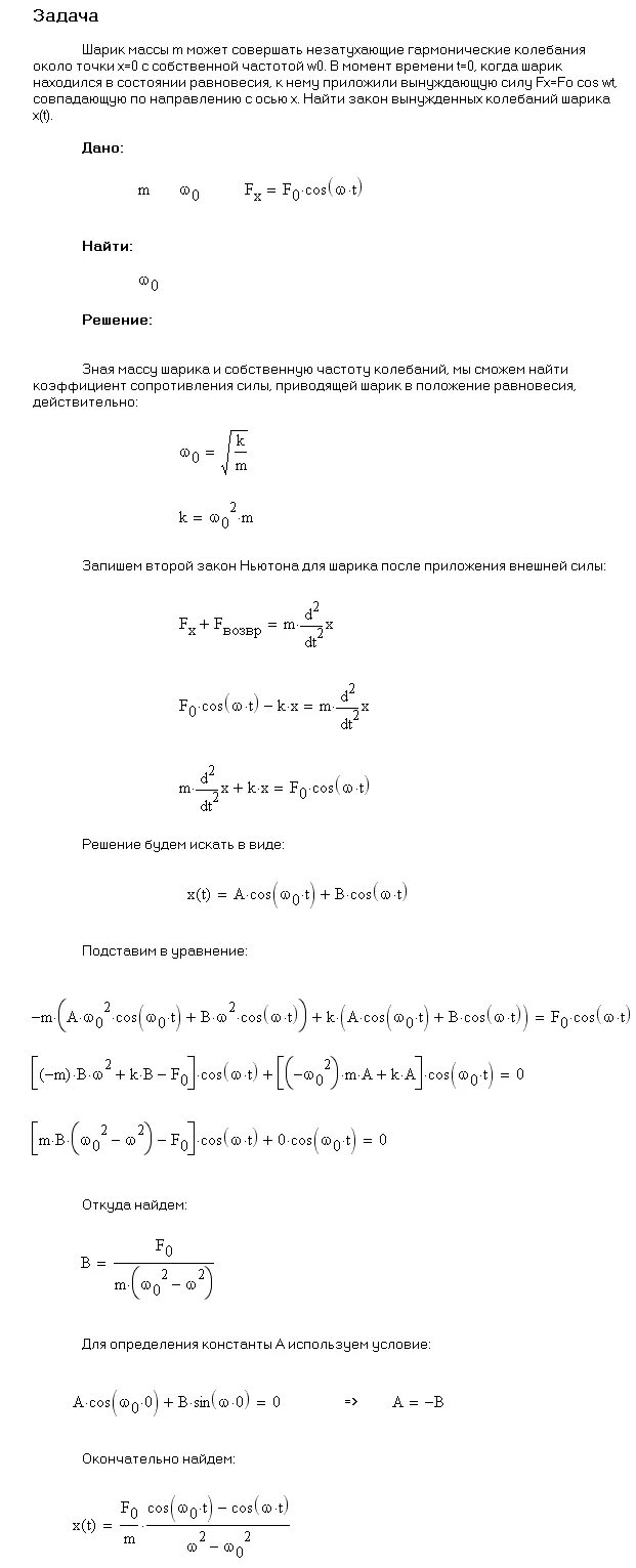
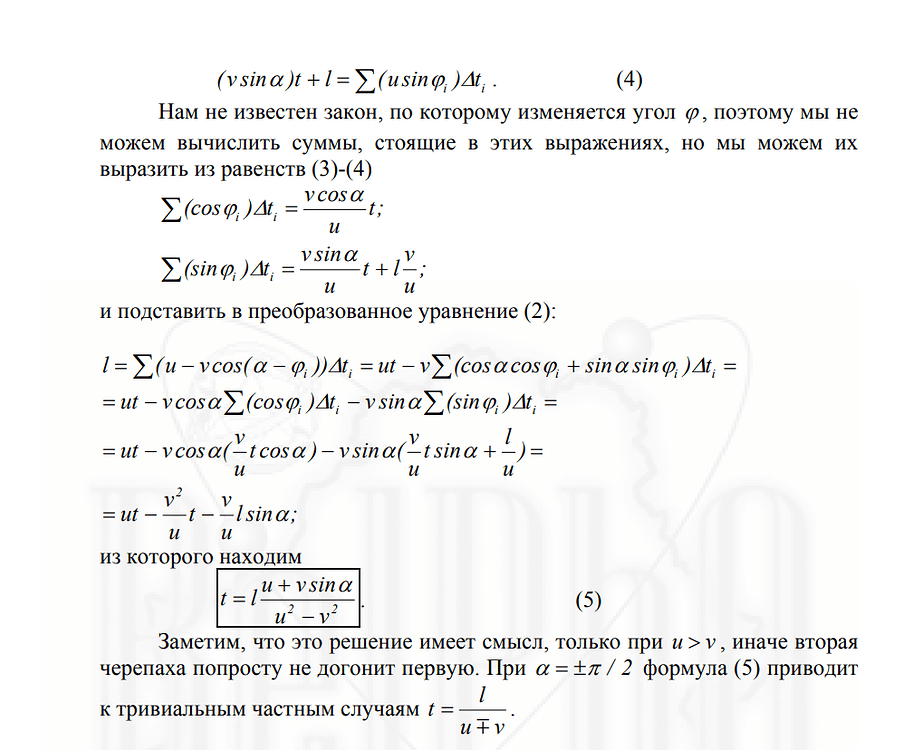
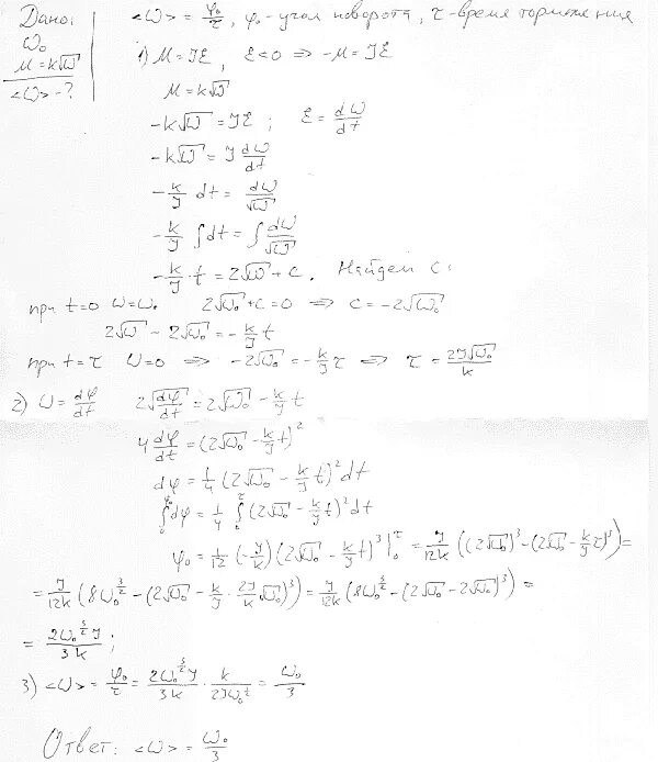
Иродов ответы физика