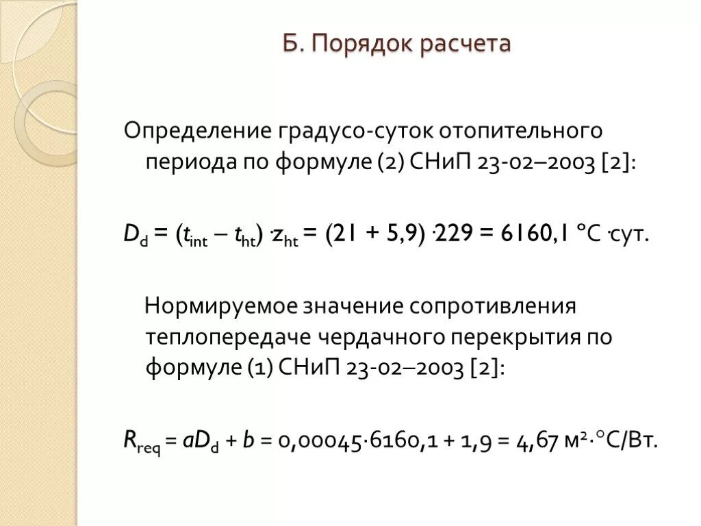
Исчисление определение