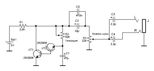
Использование генераторов шума