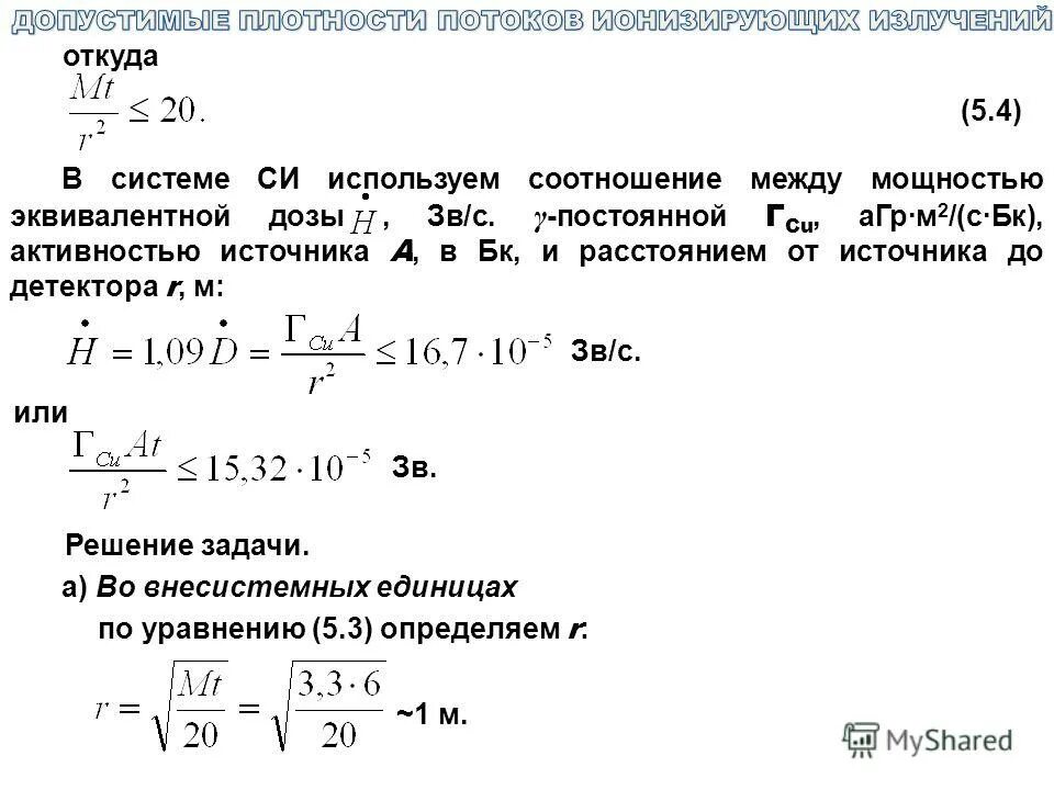
Используя соотношение между