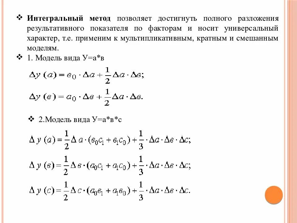
Исследование интегрального метода