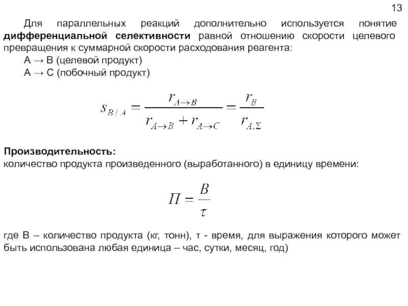
Избирательность реакции