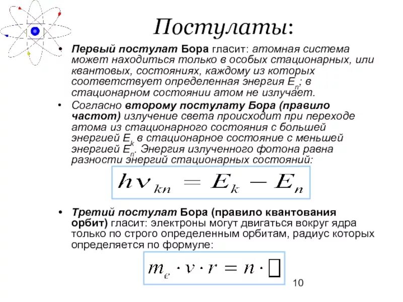
Излучение света происходит при переходе