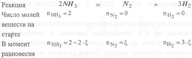
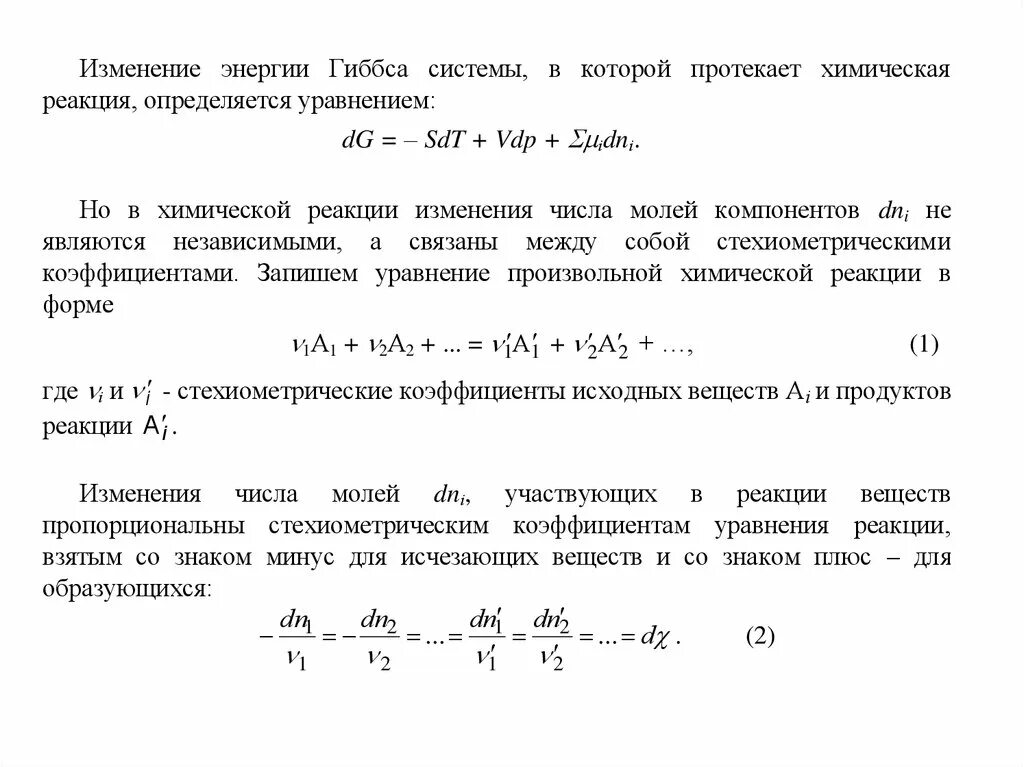
Изменения числа молей