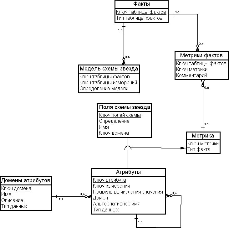
Измерение логической модели