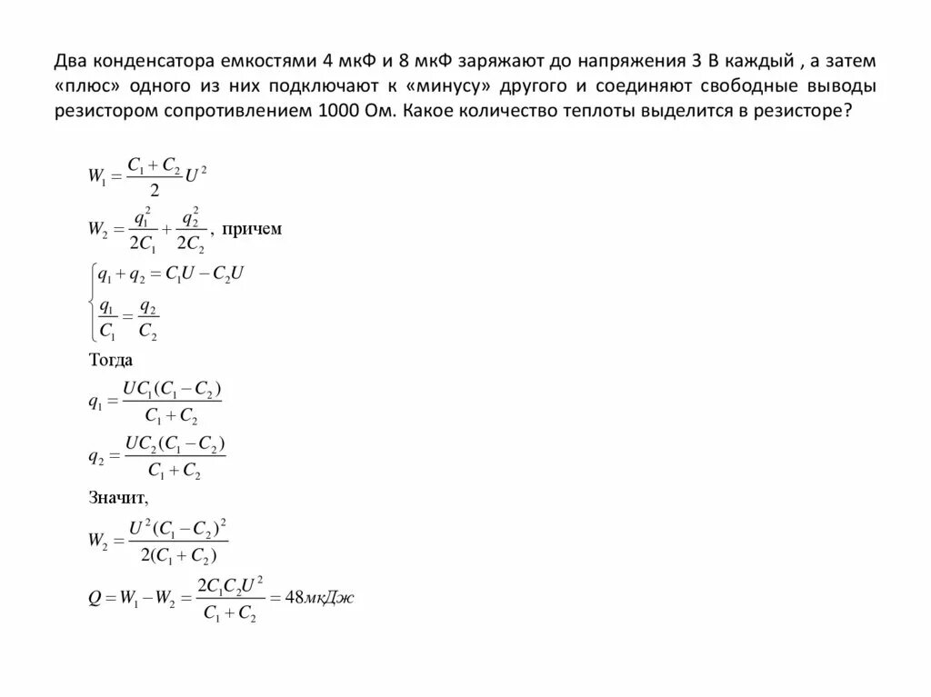
Изначально незаряженный конденсатор емкостью 0.5