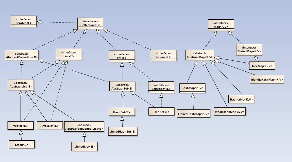
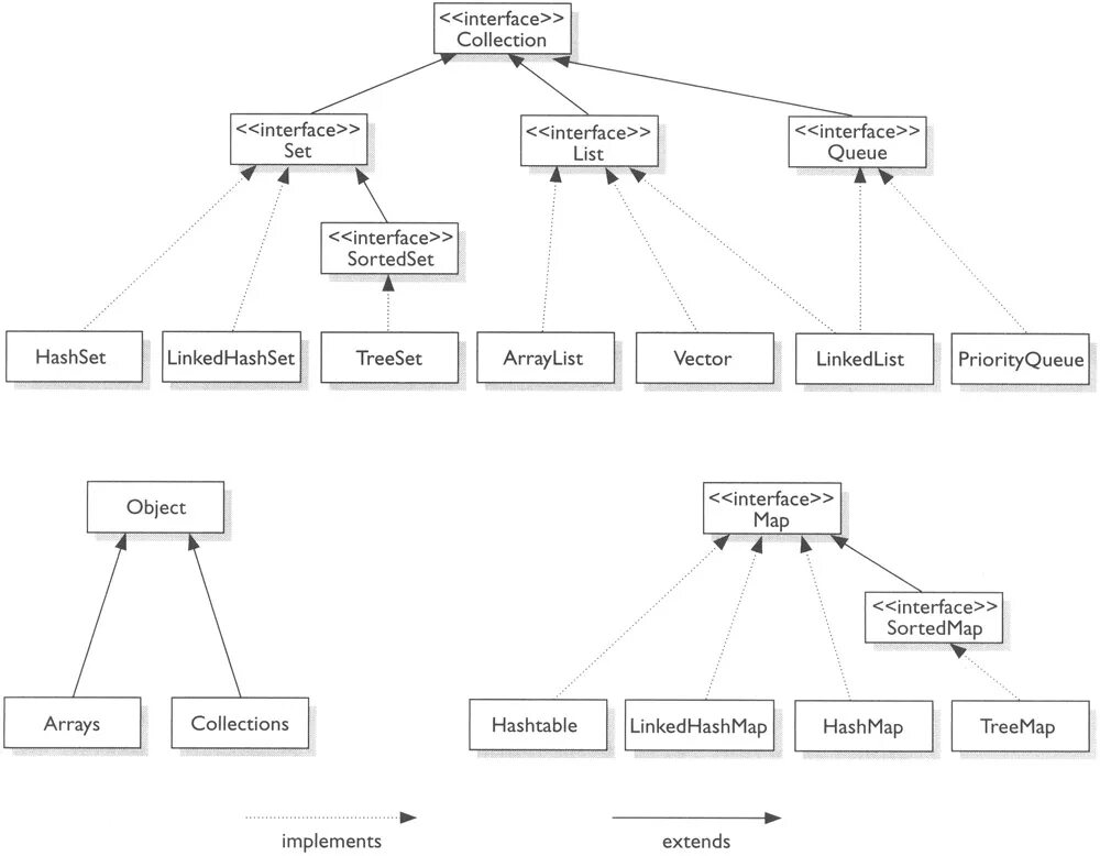
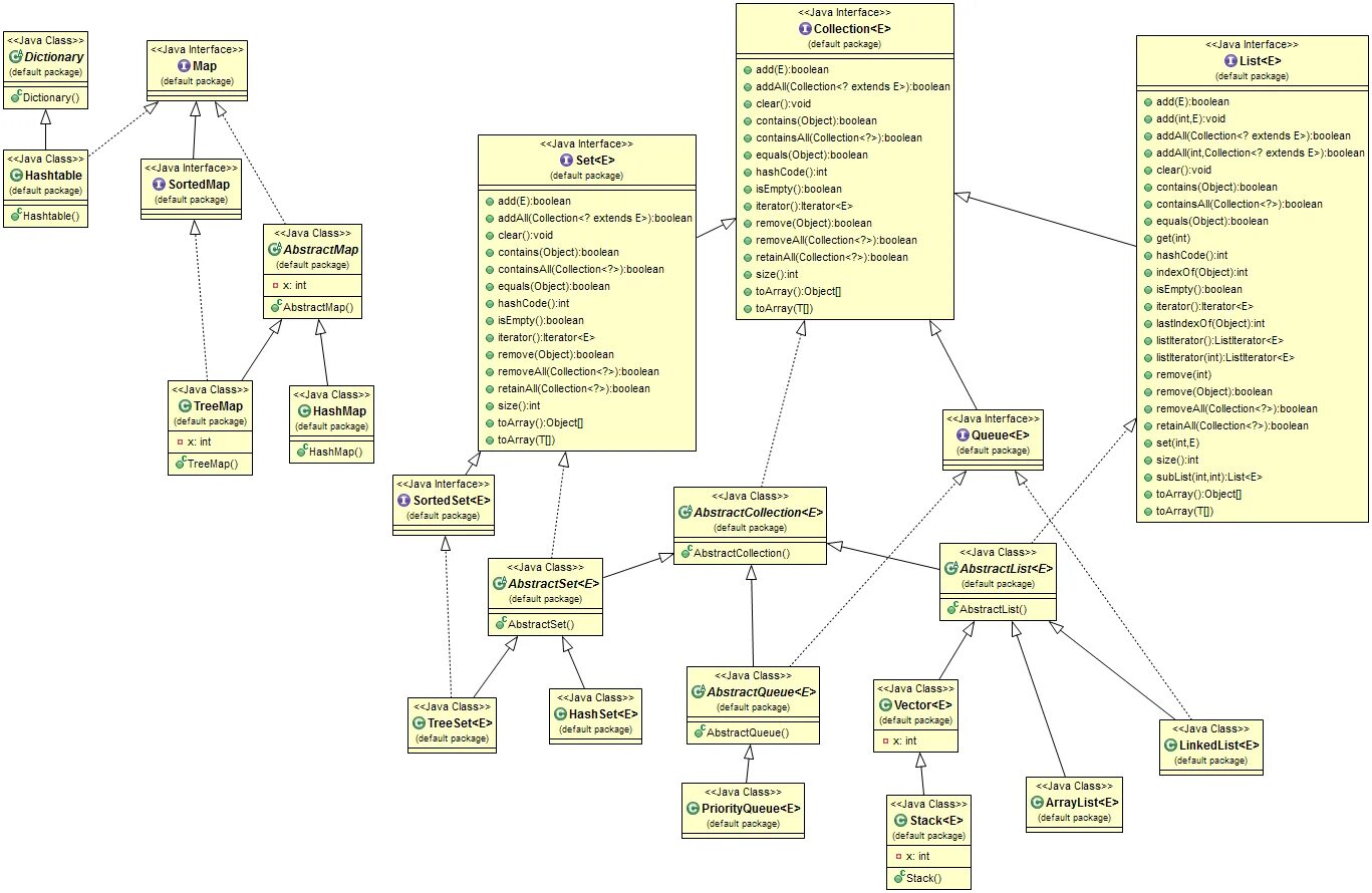
Java collections