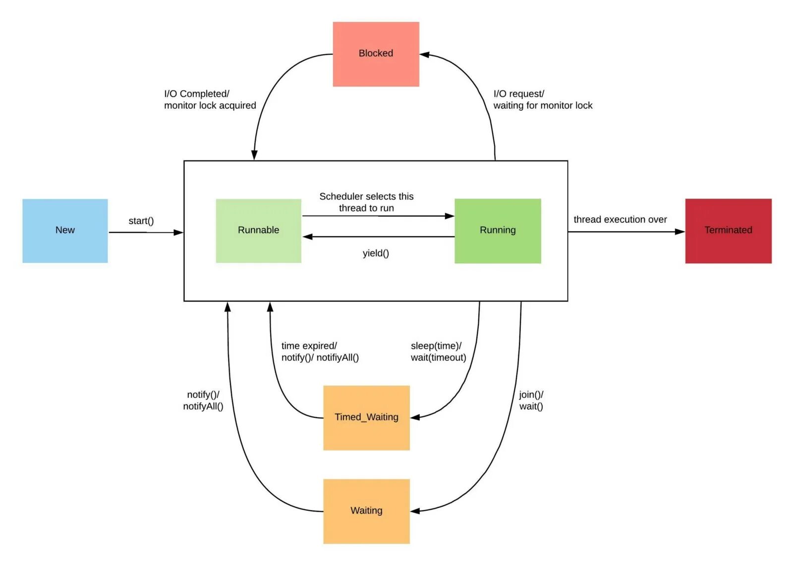
Java thread wait