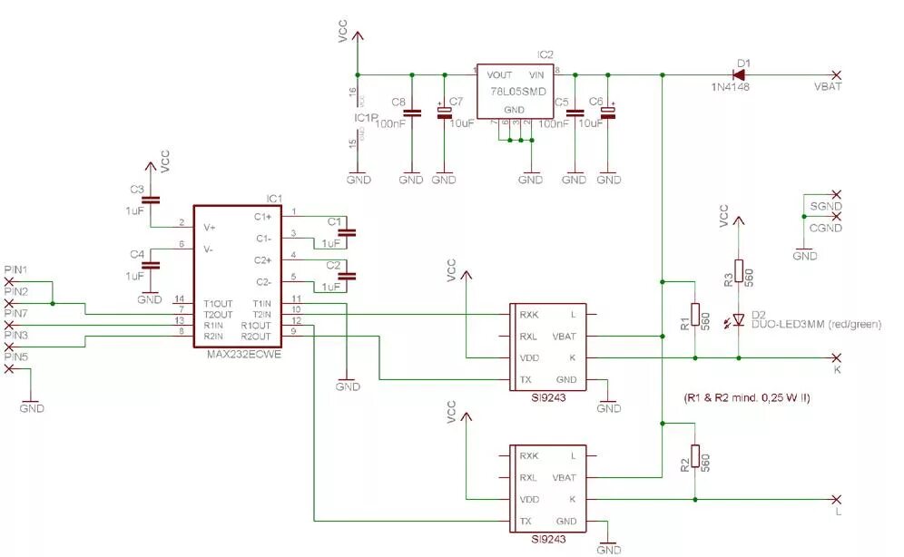
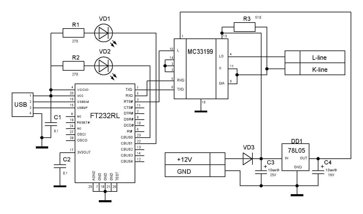
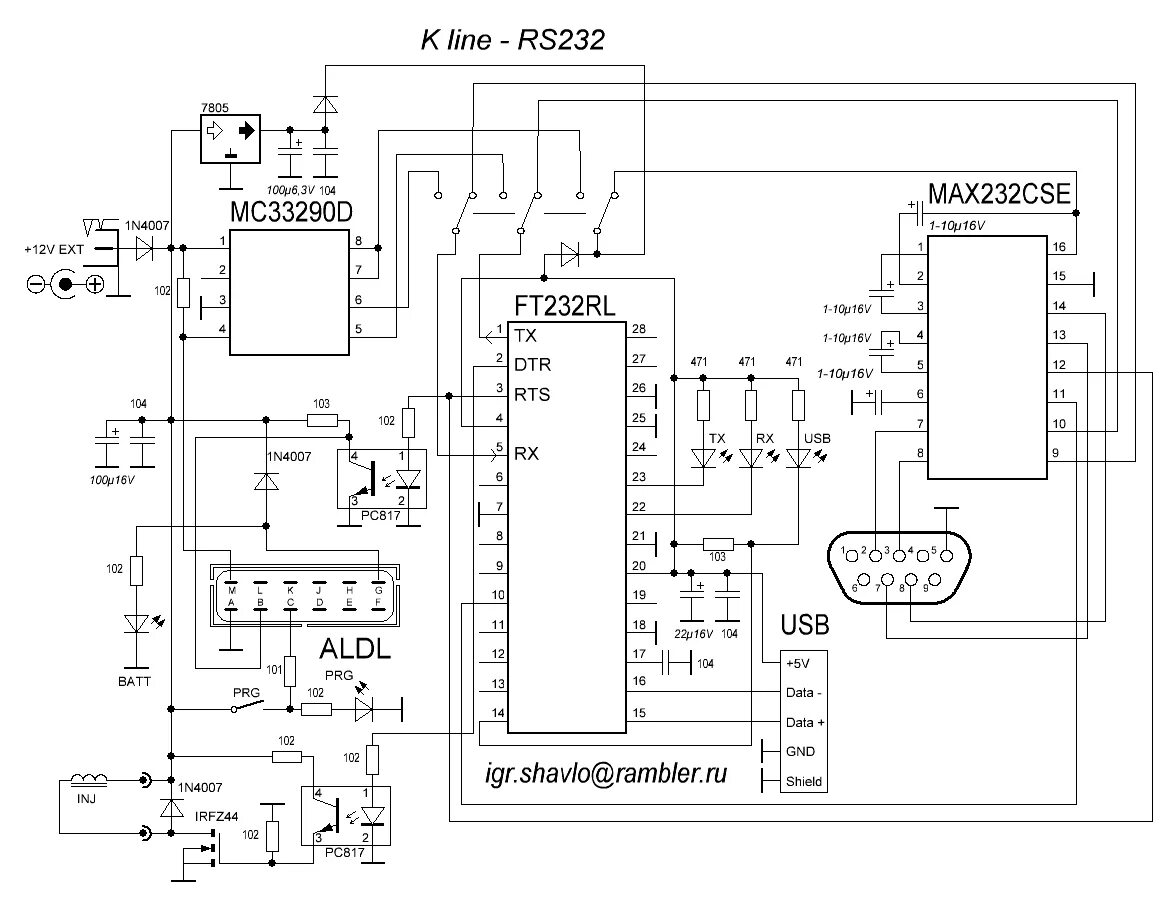
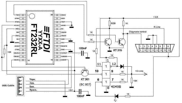
K line адаптер программы диагностики