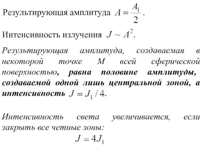
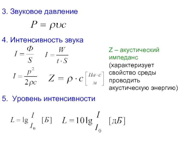
Как найти интенсивность