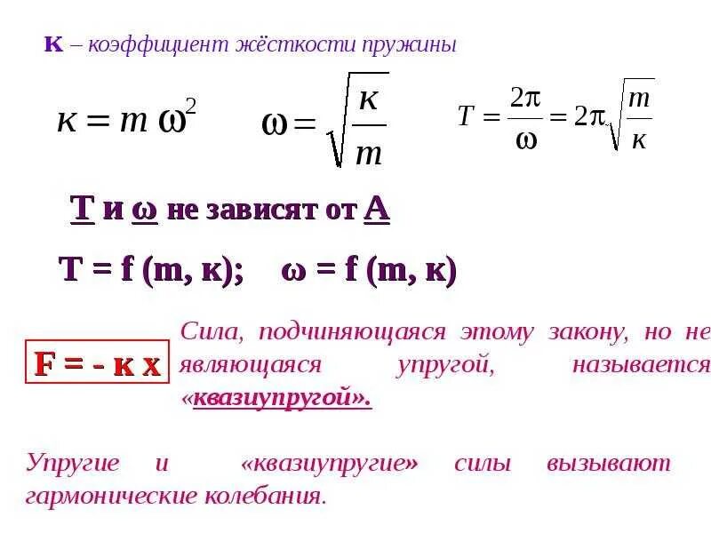
Как найти коэффициент жесткости в физике