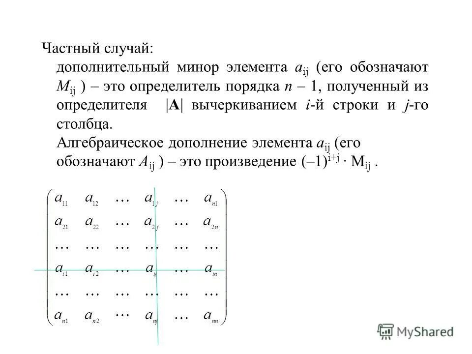
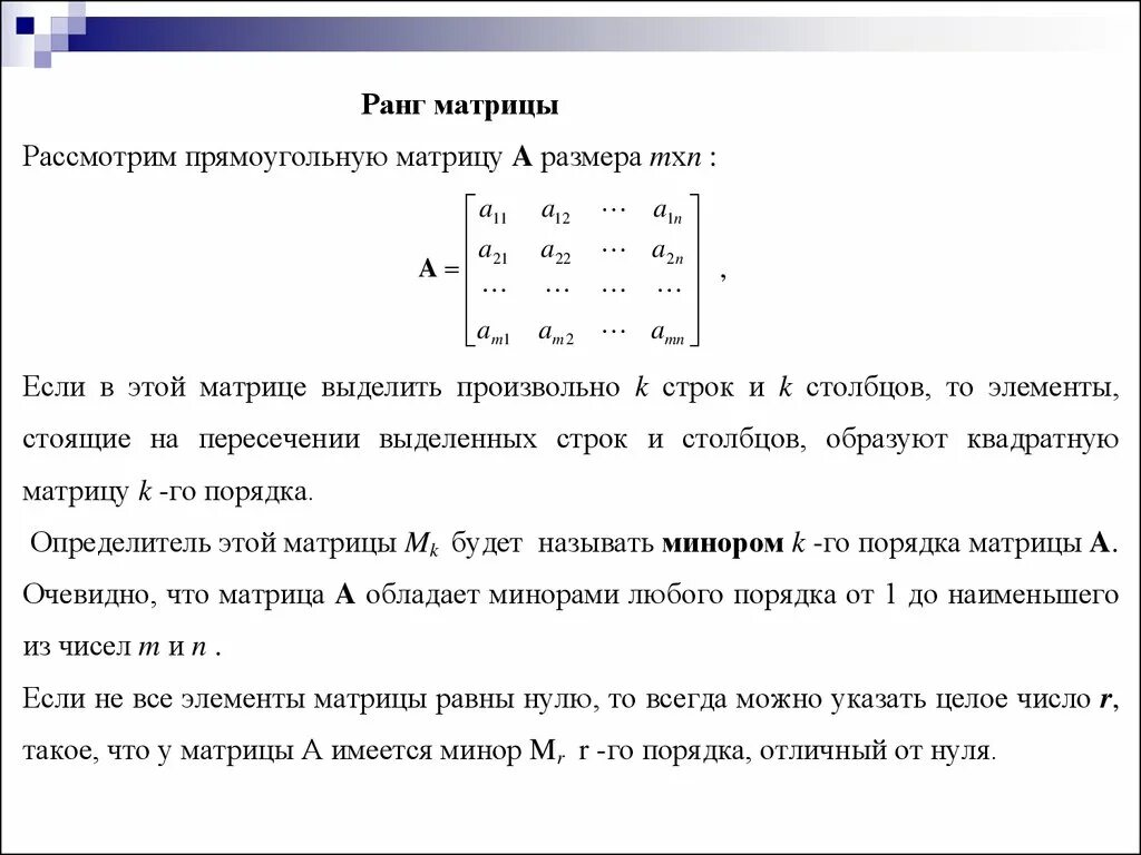
Как найти минор матрицы 3х3