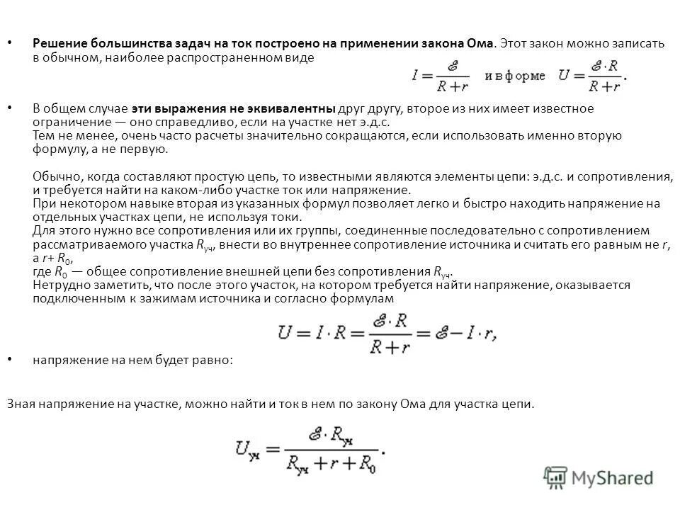
Как найти напряжение на зажимах источника