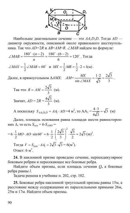
Как найти площадь диагонального сечения