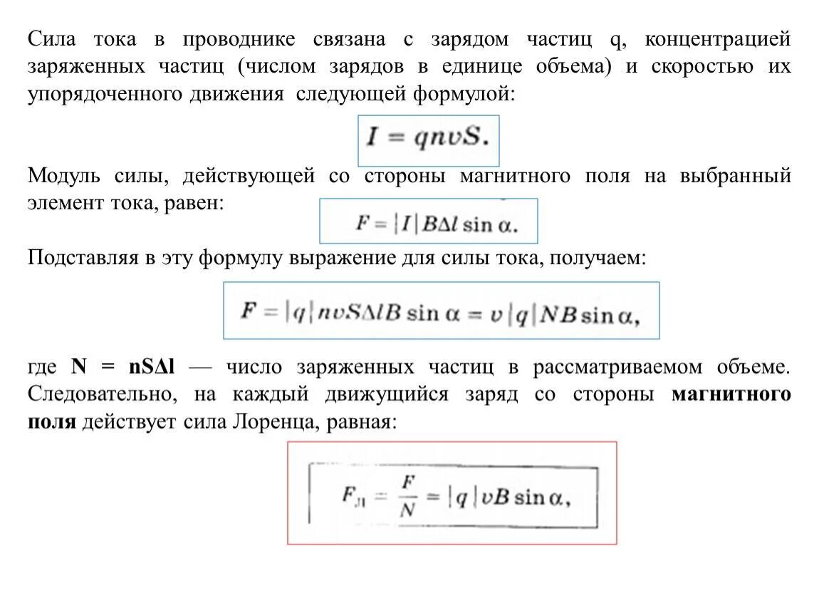
Как найти силу через заряд