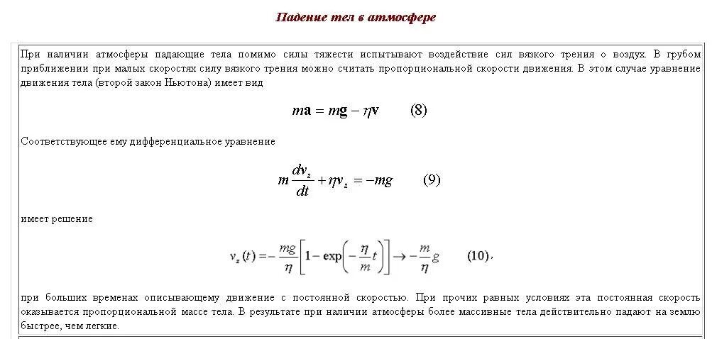
Как найти среднюю силу удара